導讀:關于強化風險監測預警預報方面,要充分利用物聯網、工業互聯網、遙感、視頻識別、第五代移動通信(5G)等技術提高災害事故監測感知能力,優化自然災害監測站網布局,完善應急衛星觀測星座,構建空、天、地、海一體化全域覆蓋的災害事故監測預警網絡。
近(jin)日,國務(wu)院引發《“十四(si)五”國家應急(ji)體(ti)系規(gui)劃》(下文簡稱《規(gui)劃》),對“十四(si)五”時期(qi)安全生(sheng)產、防災減災救災等工(gong)作進行(xing)全面部(bu)署。
《規劃》提(ti)出,到(dao)(dao)2025年,應(ying)(ying)急管理體系(xi)(xi)和能(neng)力(li)現代(dai)化(hua)建設(she)取得重大(da)進展,形(xing)成統(tong)一指揮、專常兼備、反(fan)應(ying)(ying)靈(ling)敏、上下(xia)聯動(dong)的中(zhong)國(guo)特色應(ying)(ying)急管理體制(zhi)(zhi),建成統(tong)一領導(dao)、權責一致、權威高效的國(guo)家(jia)應(ying)(ying)急能(neng)力(li)體系(xi)(xi),防(fang)范(fan)化(hua)解重大(da)安全(quan)風險體制(zhi)(zhi)機制(zhi)(zhi)不斷健全(quan),應(ying)(ying)急救援(yuan)力(li)量(liang)建設(she)全(quan)面加強,應(ying)(ying)急管理法(fa)治(zhi)水(shui)平(ping)、科技(ji)信息化(hua)水(shui)平(ping)和綜(zong)合保障能(neng)力(li)大(da)幅提(ti)升(sheng),安全(quan)生產、綜(zong)合防(fang)災(zai)減災(zai)形(xing)勢趨穩向好,自(zi)然災(zai)害防(fang)御水(shui)平(ping)明顯提(ti)升(sheng),全(quan)社會防(fang)范(fan)和應(ying)(ying)對處置(zhi)災(zai)害事故能(neng)力(li)顯著增強。到(dao)(dao)2035年,建立與(yu)基本實(shi)(shi)現現代(dai)化(hua)相(xiang)適應(ying)(ying)的中(zhong)國(guo)特色大(da)國(guo)應(ying)(ying)急體系(xi)(xi),全(quan)面實(shi)(shi)現依法(fa)應(ying)(ying)急、科學應(ying)(ying)急、智慧應(ying)(ying)急,形(xing)成共建共治(zhi)共享的應(ying)(ying)急管理新(xin)格局。
《規劃》指出,“十四五”時期,我們(men)面臨(lin)著風險隱(yin)患仍然突出、防控難度(du)不斷(duan)加(jia)(jia)大(da)(da)、應急(ji)管理基礎薄弱等問題(ti)。隨著工(gong)業(ye)化(hua)、城(cheng)鎮化(hua)持續推進(jin),我國中(zhong)(zhong)心城(cheng)市(shi)、城(cheng)市(shi)群迅猛發(fa)(fa)展(zhan)(zhan),人口、生(sheng)(sheng)(sheng)(sheng)產要素更加(jia)(jia)集(ji)聚,產業(ye)鏈(lian)、供應鏈(lian)、價值鏈(lian)日趨復(fu)(fu)(fu)雜(za)(za),生(sheng)(sheng)(sheng)(sheng)產生(sheng)(sheng)(sheng)(sheng)活空間高度(du)關(guan)聯,各(ge)類承災體暴露度(du)、集(ji)中(zhong)(zhong)度(du)、脆弱性(xing)大(da)(da)幅增加(jia)(jia)。新(xin)(xin)能源、新(xin)(xin)工(gong)藝、新(xin)(xin)材料廣(guang)泛(fan)應用,新(xin)(xin)產業(ye)、新(xin)(xin)業(ye)態、新(xin)(xin)模(mo)式大(da)(da)量(liang)涌現,引發(fa)(fa)新(xin)(xin)問題(ti),形成新(xin)(xin)隱(yin)患,一些“想不到、管得少”的(de)(de)領域(yu)風險逐漸凸顯。同時,災害事(shi)故(gu)發(fa)(fa)生(sheng)(sheng)(sheng)(sheng)的(de)(de)隱(yin)蔽性(xing)、復(fu)(fu)(fu)雜(za)(za)性(xing)、耦合性(xing)進(jin)一步增加(jia)(jia),重(zhong)特大(da)(da)災害事(shi)故(gu)往往引發(fa)(fa)一系列次生(sheng)(sheng)(sheng)(sheng)、衍生(sheng)(sheng)(sheng)(sheng)災害事(shi)故(gu)和(he)生(sheng)(sheng)(sheng)(sheng)態環(huan)境破壞,形成復(fu)(fu)(fu)雜(za)(za)多樣的(de)(de)災害鏈(lian)、事(shi)故(gu)鏈(lian),進(jin)一步增加(jia)(jia)風險防控和(he)應急(ji)處置的(de)(de)復(fu)(fu)(fu)雜(za)(za)性(xing)及(ji)難度(du)。全球(qiu)化(hua)、信息(xi)化(hua)、網絡(luo)化(hua)的(de)(de)快速發(fa)(fa)展(zhan)(zhan),也(ye)使災害事(shi)故(gu)影響的(de)(de)廣(guang)度(du)和(he)深(shen)度(du)持續增加(jia)(jia)。
《規(gui)劃》部(bu)署了七方面重(zhong)點任務(wu),一是深化(hua)體制(zhi)機制(zhi)改革,構(gou)建優(you)化(hua)協(xie)同高(gao)(gao)效的(de)治理模(mo)式。二是夯(hang)實應(ying)急(ji)法(fa)治基(ji)礎,培育良法(fa)善治的(de)全新生態。三是防范化(hua)解重(zhong)大風險(xian),織密(mi)災(zai)害事(shi)故的(de)防控網絡。四是加強應(ying)急(ji)力量建設,提高(gao)(gao)急(ji)難險(xian)重(zhong)任務(wu)的(de)處置(zhi)(zhi)能力。五是強化(hua)災(zai)害應(ying)對(dui)準備,凝聚同舟共(gong)濟的(de)保障合力。六是優(you)化(hua)要素資源配置(zhi)(zhi),增進創新驅動的(de)發展動能。七是推動共(gong)建共(gong)治共(gong)享(xiang),筑牢防災(zai)減災(zai)救災(zai)的(de)人民防線。圍繞(rao)上(shang)述(shu)重(zhong)點任務(wu),《規(gui)劃》安排了五類共(gong)十七項重(zhong)點工程。
其中(zhong),關于(yu)強化(hua)(hua)(hua)風險(xian)監(jian)(jian)測預警預報方面,要充分利用物聯(lian)(lian)網(wang)(wang)(wang)、工業(ye)互聯(lian)(lian)網(wang)(wang)(wang)、遙感(gan)(gan)、視頻識(shi)別、第五代移動通(tong)信(5G)等技術提(ti)(ti)高(gao)災害事(shi)(shi)故監(jian)(jian)測感(gan)(gan)知(zhi)能(neng)力(li),優化(hua)(hua)(hua)自然災害監(jian)(jian)測站網(wang)(wang)(wang)布(bu)(bu)(bu)局(ju),完善應(ying)急衛星觀測星座(zuo),構建空、天、地、海一體化(hua)(hua)(hua)全(quan)域(yu)(yu)(yu)覆(fu)蓋(gai)的災害事(shi)(shi)故監(jian)(jian)測預警網(wang)(wang)(wang)絡(luo)。廣泛部署智能(neng)化(hua)(hua)(hua)、網(wang)(wang)(wang)絡(luo)化(hua)(hua)(hua)、集(ji)成化(hua)(hua)(hua)、微型(xing)化(hua)(hua)(hua)感(gan)(gan)知(zhi)終端,高(gao)危行(xing)業(ye)安全(quan)監(jian)(jian)測監(jian)(jian)控實行(xing)全(quan)國聯(lian)(lian)網(wang)(wang)(wang)或省(自治區、直轄市)范圍內(nei)區域(yu)(yu)(yu)聯(lian)(lian)網(wang)(wang)(wang)。完善綜合風險(xian)預警制度(du),增(zeng)強風險(xian)早期識(shi)別能(neng)力(li),發(fa)(fa)(fa)(fa)展精(jing)(jing)細化(hua)(hua)(hua)氣象災害預警預報體系,優化(hua)(hua)(hua)地震(zhen)長中(zhong)短(duan)臨和震(zhen)后(hou)趨勢預測業(ye)務,提(ti)(ti)高(gao)安全(quan)風險(xian)預警公共服務水平。建立突發(fa)(fa)(fa)(fa)事(shi)(shi)件預警信息(xi)發(fa)(fa)(fa)(fa)布(bu)(bu)(bu)標準體系,優化(hua)(hua)(hua)發(fa)(fa)(fa)(fa)布(bu)(bu)(bu)方式,拓(tuo)展發(fa)(fa)(fa)(fa)布(bu)(bu)(bu)渠(qu)道(dao)和發(fa)(fa)(fa)(fa)布(bu)(bu)(bu)語種,提(ti)(ti)升發(fa)(fa)(fa)(fa)布(bu)(bu)(bu)覆(fu)蓋(gai)率、精(jing)(jing)準度(du)和時效性,強化(hua)(hua)(hua)針對特定區域(yu)(yu)(yu)、特定人群、特定時間的精(jing)(jing)準發(fa)(fa)(fa)(fa)布(bu)(bu)(bu)能(neng)力(li)。
此外,要深化(hua)(hua)安全生(sheng)產(chan)治本攻堅,推動(dong)淘汰落后技術、工藝(yi)、材料和設(she)備(bei),加大(da)重點設(she)施設(she)備(bei)、儀(yi)器(qi)儀(yi)表檢驗(yan)檢測(ce)力度。推動(dong)各(ge)類金融機(ji)構出臺優惠貸款等金融類產(chan)品,大(da)力推廣新技術、新工藝(yi)、新材料和新裝備(bei),實施智(zhi)能化(hua)(hua)礦山、智(zhi)能化(hua)(hua)工廠、數(shu)字化(hua)(hua)車間改造,開展智(zhi)能化(hua)(hua)作業和危險崗位機(ji)器(qi)人(ren)替代示(shi)范。
《規劃(hua)》強(qiang)調(diao),要優化(hua)要素(su)資(zi)源配置,增進創(chuang)新驅動的發展動能。深化(hua)應用基礎研究(jiu),聚焦災(zai)害事故(gu)防控基礎問題,強(qiang)化(hua)多學科(ke)(ke)交叉理論研究(jiu)。開(kai)展重(zhong)(zhong)大自然災(zai)害科(ke)(ke)學考察與調(diao)查。整合(he)利用中央和(he)地(di)方(fang)政府、企業(ye)以及其(qi)他優勢科(ke)(ke)技資(zi)源,加(jia)強(qiang)自主創(chuang)新和(he)“卡脖(bo)子(zi)”技術(shu)攻(gong)關(guan)。實施重(zhong)(zhong)大災(zai)害事故(gu)防治、重(zhong)(zhong)大基礎設施防災(zai)風險評估等國家(jia)科(ke)(ke)技計劃(hua)項目(mu),制(zhi)定國家(jia)重(zhong)(zhong)大應急關(guan)鍵技術(shu)攻(gong)關(guan)指南(nan),加(jia)快主動預防型(xing)安全技術(shu)研究(jiu)。
搭建(jian)科(ke)(ke)技(ji)(ji)(ji)創新(xin)平臺(tai)(tai),以(yi)國家級實驗室建(jian)設為引領(ling)(ling),加快(kuai)健全(quan)(quan)主動保障型安全(quan)(quan)技(ji)(ji)(ji)術支撐體系,完善應(ying)急管(guan)理(li)科(ke)(ke)技(ji)(ji)(ji)配(pei)套(tao)支撐鏈條(tiao)。整合優化應(ying)急領(ling)(ling)域相關共性(xing)技(ji)(ji)(ji)術平臺(tai)(tai),推(tui)動科(ke)(ke)技(ji)(ji)(ji)創新(xin)資源開放共享(xiang),統籌布(bu)局應(ying)急科(ke)(ke)技(ji)(ji)(ji)支撐平臺(tai)(tai),新(xin)增具備中試以(yi)上條(tiao)件(jian)的災(zai)害(hai)事故科(ke)(ke)技(ji)(ji)(ji)支撐基地10個以(yi)上。完善應(ying)急管(guan)理(li)領(ling)(ling)域科(ke)(ke)技(ji)(ji)(ji)成果使用、處置收益(yi)制度,健全(quan)(quan)知識、技(ji)(ji)(ji)術、管(guan)理(li)、數據等創新(xin)要素參與利益(yi)分配(pei)的激(ji)勵(li)機制,推(tui)行(xing)科(ke)(ke)技(ji)(ji)(ji)成果處置收益(yi)和股(gu)權期(qi)權激(ji)勵(li)制度。
《規劃(hua)》還提出(chu),要(yao)(yao)強(qiang)(qiang)化信息(xi)支撐保障。廣泛(fan)吸(xi)引各方力(li)(li)量共同(tong)(tong)參與應(ying)(ying)急管(guan)理信息(xi)化建設(she)(she)(she),集約建設(she)(she)(she)信息(xi)基礎(chu)設(she)(she)(she)施(shi)和(he)信息(xi)系統(tong)。推動跨部門、跨層級、跨區域的(de)互聯互通(tong)(tong)(tong)、信息(xi)共享和(he)業(ye)務協(xie)同(tong)(tong)。強(qiang)(qiang)化數字技術(shu)在災害(hai)事故應(ying)(ying)對中(zhong)的(de)運用,全面(mian)提升(sheng)監測預警和(he)應(ying)(ying)急處(chu)置能力(li)(li)。加強(qiang)(qiang)空、天、地、海一體(ti)化應(ying)(ying)急通(tong)(tong)(tong)信網絡建設(she)(she)(she),提高極端條(tiao)件下應(ying)(ying)急通(tong)(tong)(tong)信保障能力(li)(li)。建設(she)(she)(she)綠(lv)色節能型高密度(du)數據中(zhong)心(xin),推進應(ying)(ying)急管(guan)理云(yun)計算平(ping)臺(tai)建設(she)(she)(she),完善多數據中(zhong)心(xin)統(tong)一調度(du)和(he)重要(yao)(yao)業(ye)務應(ying)(ying)急保障功能。
系統推進“智慧應急”建設,建立符合大數據發展(zhan)規律的應急數據治(zhi)理體系,完善(shan)監(jian)督管(guan)(guan)理、監(jian)測預警、指揮(hui)救援、災情管(guan)(guan)理、統計分析(xi)、信息發布、災后評估和(he)(he)社會動員(yuan)等功能(neng)。升級(ji)(ji)氣(qi)象核心(xin)業務(wu)支撐高性能(neng)計算機資源池,搭(da)建氣(qi)象數據平臺和(he)(he)大數據智能(neng)應用(yong)處理系統。推進自主可控(kong)核心(xin)技術在關(guan)鍵軟硬件和(he)(he)技術裝備中的規模(mo)應用(yong),對信息系統安全(quan)防護和(he)(he)數據實施分級(ji)(ji)分類管(guan)(guan)理,建設新一代智能(neng)運維體系和(he)(he)具(ju)備縱深防御(yu)能(neng)力(li)的信息網絡(luo)安全(quan)體系。
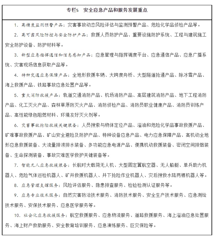
此外,《規劃》提出要壯大(da)安(an)全應(ying)急(ji)(ji)產業(ye)(ye),將(jiang)高精度監(jian)測預警產品、新型應(ying)急(ji)(ji)指揮(hui)通信(xin)和信(xin)息感知產品、智能無人(ren)應(ying)急(ji)(ji)救(jiu)援裝(zhuang)備等安(an)全應(ying)急(ji)(ji)產品和服務等作(zuo)為應(ying)急(ji)(ji)產業(ye)(ye)發展(zhan)重點。

(圖片來源(yuan):中國政府(fu)網)