《工業互聯網專(zhuan)項工作組2022 年工作計劃(hua)》來了!

昨日,工信部印發《工業互聯網專項工作組2022 年工作計劃》(下文簡稱《計劃》),包括15項任務類別、44項重點工作以及83項具體舉措。
《計劃》從夯實基礎設施、深化融合應用、強化技術創新、培育產業生態、提升安全保障、完善要素保障五方面推進工業互聯網創新發展,并設置網絡體系強基行動、標識解析增強行動、平臺體系壯大行動、數據匯聚賦能行動、新型模式培育行動、融通賦能“牽手”行動、關鍵標準建設行動、技術能力提升行動、產業協同發展行動、安全保障強化行動、開放合作深化行動等11個行動計劃加快發展工業互(hu)聯(lian)網。

早在今年(nian)3月5日,總理就曾在政(zheng)府工(gong)作報告中指出要“加快發(fa)展工(gong)業互聯(lian)網”,這也是“工(gong)業互聯(lian)網”一詞自2018年(nian)以來第五年(nian)被寫(xie)入政(zheng)府工(gong)作報告:
2018年,“發展工業互聯網平臺”被首次寫入政府工作(zuo)報(bao)告
2019年,政府工作報告明確(que)提(ti)出“打造工業互聯網(wang)平臺,拓展'智(zhi)能(neng)+',為制(zhi)造業轉(zhuan)型升(sheng)級賦能(neng)”
2020年,政府工(gong)作(zuo)報告提到“發展工(gong)業(ye)互聯網(wang),推進智能制造”
2021年,政(zheng)府工作報(bao)告提出“要發展工業互聯網,搭建(jian)更多共(gong)性(xing)技術研發平(ping)臺(tai)”
2022年,政府工作報告提出“要加快發展工業互聯網,培育壯大集成電路、人工智能等(deng)數字產業,提(ti)升(sheng)關鍵軟硬(ying)件(jian)技術創新和(he)供給能力”
不僅如此,去年工信部還印發了《工業互聯網創新發展行動計劃(2021-2023年)》,提(ti)出到2023年,我國工業互聯網新型基礎設(she)施建設(she)量質并進,新模式、新業態大范圍(wei)推廣,產業綜合(he)實力(li)顯著提(ti)升。
對此,工業富聯的相關專家對智次方·物聯網智庫表示,我國已連續(xu)多年(nian)制定(ding)工(gong)(gong)業(ye)(ye)互(hu)聯網(wang)的(de)專項年(nian)度工(gong)(gong)作計劃,工(gong)(gong)業(ye)(ye)互(hu)聯網(wang)的(de)建設目標正(zheng)從探索培育發展到價值創造階段(duan)。對于(yu)(yu)廣(guang)大(da)制造企業(ye)(ye)而言,無論(lun)規模大(da)小,數字(zi)化轉型(xing)已是迫在(zai)眉(mei)睫,但也(ye)要(yao)注(zhu)意不(bu)要(yao)盲目倉促轉型(xing),避免掉入“試點(dian)陷(xian)阱”,對于(yu)(yu)工(gong)(gong)業(ye)(ye)互(hu)聯網(wang)服務商而言,要(yao)聚焦特定(ding)的(de)場景不(bu)斷(duan)將(jiang)產品標準化,提升交付(fu)效(xiao)率,在(zai)行業(ye)(ye)上盡可(ke)能(neng)轉向(xiang)可(ke)配置(zhi)化,SaaS化、云化部(bu)署。在(zai)此過程中,工(gong)(gong)業(ye)(ye)富聯也(ye)將(jiang)繼續(xu)堅持(chi)制造+平臺+系(xi)統集(ji)成商的(de)三(san)位一體定(ding)位,持(chi)續(xu)強化自身(shen)的(de)智能(neng)制造能(neng)力,繼續(xu)創新工(gong)(gong)業(ye)(ye)互(hu)聯網(wang)平臺在(zai)更(geng)多細(xi)分行業(ye)(ye)、領(ling)域的(de)拓展。
網絡強基體系:打造“5G+工業互聯網”升級版
在《計劃》的第一項“網絡體系強基行動”任務中,提出要加快5G全連接工廠建設,出臺5G全連接工廠建設指導性文件,打造10個5G全連接工廠標桿,開展工業5G專網試點,完善5G專網部署模式,推廣已有20個典型場景等目標。

在去年的《計劃》發布后,工信部分兩批公布了“5G+工業互聯網”的二十個典型應用場景,包括:
協(xie)同研發設計、遠程設備操控、設備協(xie)同作業、柔性生(sheng)(sheng)產(chan)(chan)(chan)制造、現場輔助裝配、機器(qi)視覺質檢、設備故障診斷、廠區(qu)智能(neng)(neng)(neng)物(wu)(wu)流、無(wu)人智能(neng)(neng)(neng)巡檢、生(sheng)(sheng)產(chan)(chan)(chan)現場監制、生(sheng)(sheng)產(chan)(chan)(chan)單元模擬、精準動態作業、生(sheng)(sheng)產(chan)(chan)(chan)能(neng)(neng)(neng)效管控、工藝合規(gui)校驗(yan)、生(sheng)(sheng)產(chan)(chan)(chan)過程溯源、設備預測維護、廠區(qu)智能(neng)(neng)(neng)理貨、全域物(wu)(wu)流監測、虛擬現場服務、企業協(xie)同合作。
根據工(gong)(gong)(gong)(gong)(gong)(gong)信(xin)部的(de)數(shu)據,截至今年(nian)2月底,我國“5G+工(gong)(gong)(gong)(gong)(gong)(gong)業(ye)(ye)(ye)(ye)(ye)互(hu)(hu)(hu)(hu)聯(lian)(lian)網(wang)(wang)(wang)”在(zai)建項(xiang)目(mu)已超過2000個,涌現出華為(wei)FusionPlant工(gong)(gong)(gong)(gong)(gong)(gong)業(ye)(ye)(ye)(ye)(ye)互(hu)(hu)(hu)(hu)聯(lian)(lian)網(wang)(wang)(wang)平(ping)(ping)(ping)臺(tai)(tai)、樹根互(hu)(hu)(hu)(hu)聯(lian)(lian)根云工(gong)(gong)(gong)(gong)(gong)(gong)業(ye)(ye)(ye)(ye)(ye)互(hu)(hu)(hu)(hu)聯(lian)(lian)網(wang)(wang)(wang)平(ping)(ping)(ping)臺(tai)(tai)、阿里云supET工(gong)(gong)(gong)(gong)(gong)(gong)業(ye)(ye)(ye)(ye)(ye)互(hu)(hu)(hu)(hu)聯(lian)(lian)網(wang)(wang)(wang)平(ping)(ping)(ping)臺(tai)(tai)、徐工(gong)(gong)(gong)(gong)(gong)(gong)信(xin)息的(de)漢云工(gong)(gong)(gong)(gong)(gong)(gong)業(ye)(ye)(ye)(ye)(ye)互(hu)(hu)(hu)(hu)聯(lian)(lian)網(wang)(wang)(wang)平(ping)(ping)(ping)臺(tai)(tai)、海爾卡奧斯COSMOPlat工(gong)(gong)(gong)(gong)(gong)(gong)業(ye)(ye)(ye)(ye)(ye)互(hu)(hu)(hu)(hu)聯(lian)(lian)網(wang)(wang)(wang)平(ping)(ping)(ping)臺(tai)(tai)、東方國信(xin)Cloudiip工(gong)(gong)(gong)(gong)(gong)(gong)業(ye)(ye)(ye)(ye)(ye)互(hu)(hu)(hu)(hu)聯(lian)(lian)網(wang)(wang)(wang)平(ping)(ping)(ping)臺(tai)(tai)、用友(you)精智工(gong)(gong)(gong)(gong)(gong)(gong)業(ye)(ye)(ye)(ye)(ye)互(hu)(hu)(hu)(hu)聯(lian)(lian)網(wang)(wang)(wang)平(ping)(ping)(ping)臺(tai)(tai)、航天(tian)云網(wang)(wang)(wang)工(gong)(gong)(gong)(gong)(gong)(gong)INDICS工(gong)(gong)(gong)(gong)(gong)(gong)業(ye)(ye)(ye)(ye)(ye)互(hu)(hu)(hu)(hu)聯(lian)(lian)網(wang)(wang)(wang)平(ping)(ping)(ping)臺(tai)(tai)、富士康Fii Cloud工(gong)(gong)(gong)(gong)(gong)(gong)業(ye)(ye)(ye)(ye)(ye)互(hu)(hu)(hu)(hu)聯(lian)(lian)網(wang)(wang)(wang)平(ping)(ping)(ping)臺(tai)(tai)和浪潮云洲工(gong)(gong)(gong)(gong)(gong)(gong)業(ye)(ye)(ye)(ye)(ye)互(hu)(hu)(hu)(hu)聯(lian)(lian)網(wang)(wang)(wang)平(ping)(ping)(ping)臺(tai)(tai)等(deng)等(deng)..... 工(gong)(gong)(gong)(gong)(gong)(gong)業(ye)(ye)(ye)(ye)(ye)互(hu)(hu)(hu)(hu)聯(lian)(lian)網(wang)(wang)(wang)與5G在(zai)國民經濟重點行(xing)業(ye)(ye)(ye)(ye)(ye)的(de)融合(he)創新應用也在(zai)不(bu)斷加快。
在2月宣布啟動的“東數西算”國家(jia)工程中,宣布要在京(jing)津冀、長三角、粵港澳大灣區、成渝、內蒙古、貴州、甘肅、寧夏等8地啟(qi)動建設國家(jia)算力樞(shu)紐節(jie)點(dian),并規劃(hua)了10個國家(jia)數(shu)據中心集群(qun)。
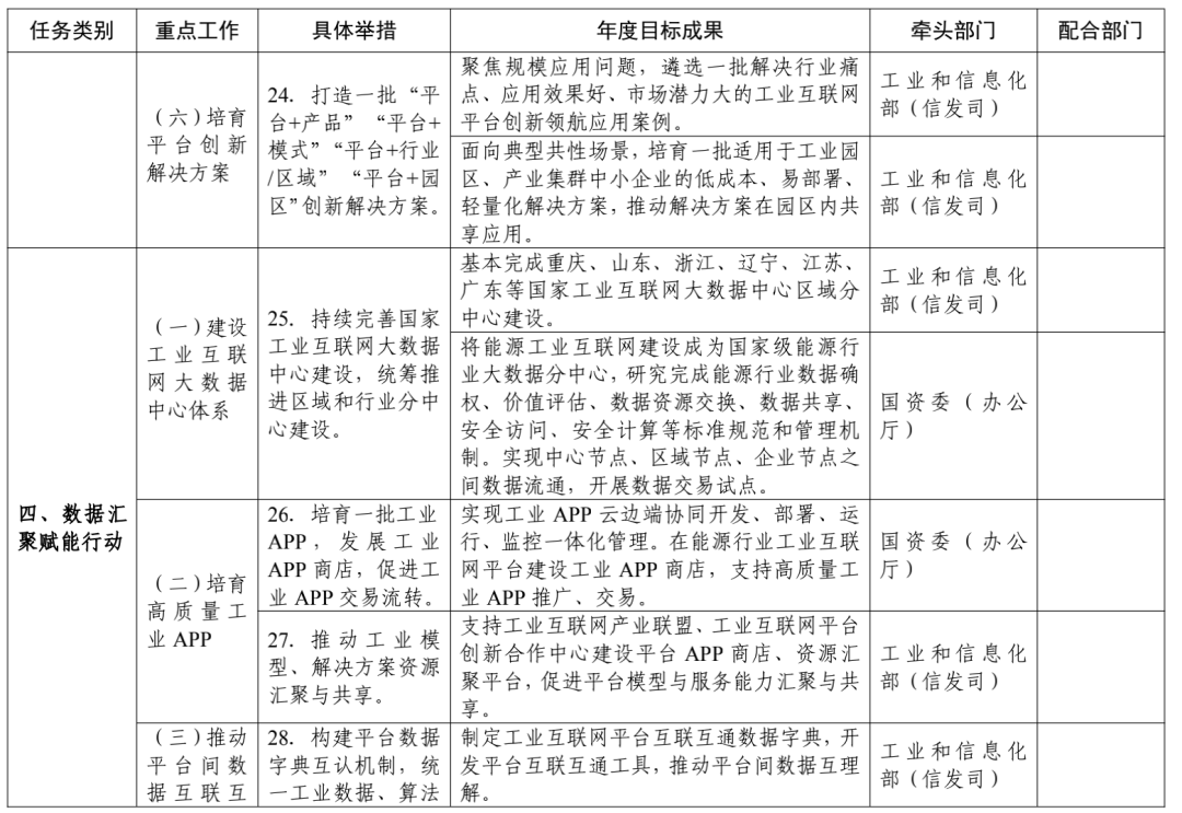
而在建設工業互聯網大數據中心體系方面,《計劃》中也明確了要基本完成重慶、山東、浙江、遼寧、江蘇、 廣東等國家工業互聯網大數據中心區域分中心建設,以及將能(neng)源工業互聯(lian)網建設成為國家級能(neng)源行業大數(shu)據分中心(xin)等(deng)目標。

據了解(jie),早(zao)在2019年,國(guo)(guo)家工(gong)業互聯(lian)網大數據中心便開始建(jian)設,目(mu)的是打造我國(guo)(guo)工(gong)業互聯(lian)網領域(yu)數據資源(yuan)統(tong)一(yi)管理、服務、配置的重要基礎(chu)設施,到(dao)2021年時(shi)還入(ru)選了國(guo)(guo)家新型數據中心典(dian)型案例。
在此前印發的《“十四五”信息化和工業化深度融合發展規劃》中,已經明確提出支持工業互聯網的發展,在“十四五”期間實行工業互聯網平臺推廣工程,要實施制造業數(shu)字(zi)化轉型(xing)行動計劃,要突破一批智(zhi)能部(bu)件和裝備(bei),大力拓展(zhan)工業數(shu)據應用的場景。
目前,通過實施工業互聯網創新發展工程,已經培育的較大型工業互聯網平臺超過了150家,平臺服務的工業企業超過了160萬家,對數字化轉型提供了有(you)力支(zhi)撐。
值得注意的是,《計劃》提出,今年計劃遴選20個左右跨行業跨領域綜合型工業互聯網平臺、培育10個左右特定區域工業互聯網公共服務平臺、遴選10個左右特定技術領域專業型工業互聯網平臺。

以上(shang)這一系列計劃的(de)落地(di),都需(xu)要持(chi)續、大規模的(de)資金支持(chi),在多個(ge)快速成長行業(ye)(ye)的(de)歷史發展過程中(zhong),都充分利用了金融(rong)業(ye)(ye)的(de)杠桿作用,工(gong)業(ye)(ye)互(hu)聯網(wang)(wang)也(ye)不例外。通過金融(rong)創新支持(chi)工(gong)業(ye)(ye)互(hu)聯網(wang)(wang),已成為政(zheng)策探(tan)索的(de)一個(ge)重點(dian),過去幾年的(de)工(gong)業(ye)(ye)互(hu)聯網(wang)(wang)重要文件中(zhong)也(ye)都有相關內容:
2017年(nian),《國務(wu)院關于(yu)深化(hua)“互聯(lian)網(wang)(wang)+先進制造業(ye)(ye)(ye)”發展工(gong)業(ye)(ye)(ye)互聯(lian)網(wang)(wang)的(de)指導意見》中對(dui)于(yu)金(jin)融(rong)業(ye)(ye)(ye)支持工(gong)業(ye)(ye)(ye)互聯(lian)網(wang)(wang)方面提到(dao):加大精準信貸(dai)扶持力度,完(wan)善銀企對(dui)接機制,為工(gong)業(ye)(ye)(ye)互聯(lian)網(wang)(wang)技術、業(ye)(ye)(ye)務(wu)和應(ying)用創新提供貸(dai)款服務(wu);拓展針對(dui)性(xing)保險(xian)(xian)服務(wu),支持保險(xian)(xian)公司根據工(gong)業(ye)(ye)(ye)互聯(lian)網(wang)(wang)需求開發相應(ying)的(de)保險(xian)(xian)產品;
2018年,《工(gong)業(ye)互(hu)(hu)聯(lian)網發展(zhan)行(xing)動(dong)計劃(2018-2020年)》中提到:推動(dong)銀(yin)行(xing)業(ye)金融機構探索數據資產質押、知(zhi)識產權質押、綠(lv)色信(xin)貸、“銀(yin)稅互(hu)(hu)動(dong)”等(deng)在工(gong)業(ye)互(hu)(hu)聯(lian)網領域的應用推廣(guang);支持保(bao)險(xian)公司根(gen)據工(gong)業(ye)互(hu)(hu)聯(lian)網風險(xian)需求(qiu)開發相(xiang)應的保(bao)險(xian)產品;
2021年(nian),《工業互聯(lian)(lian)網(wang)(wang)創(chuang)新發展(zhan)行動計(ji)劃(hua)(2021-2023年(nian))》中(zhong)提出:鼓勵有條件(jian)的金融機構在業務范圍內與工業互聯(lian)(lian)網(wang)(wang)企業按(an)照依(yi)法合規、風(feng)險可控的原則開(kai)展(zhan)合作
今年的《計劃》在此前相關政策的基礎上進一步加大了力度,提出在拓寬資金來源方面,重點工作包括提升金融服務水平,支持符合條件的工業互聯網企業首次公開發行證券并上市,在全國股轉系統基礎層和創新層掛牌,以及通過增發(fa)、配股、可轉債(zhai)等方式再(zai)融(rong)資(zi),支(zhi)持符合條件的企業發(fa)行(xing)公司(si)信用類債(zhai)券和資(zi)產支(zhi)持證券融(rong)資(zi)。
《計劃》還(huan)進(jin)一步要求,要科學(xue)合理保持新股發行(xing)常態化,繼續支(zhi)持符合條件的(de)工業互聯網企業通(tong)過資本(ben)市場融資,進(jin)一步發展主業做優做強。
目前,正在準備IPO的企業主要集中在工業互聯網平臺和工業軟件兩個方向,徐工信息、海爾卡奧斯、航天云網等孵化于巨頭企業的工業互聯網平臺均已籌備上市,智次方·物聯網智庫也根據(ju)公(gong)開信息整理(li)了匯總(zong)表格。

寫在最后
目前,我(wo)國(guo)的工業(ye)互聯網網絡已覆蓋全國(guo)300+城市、連接(jie)了數十萬家工業(ye)企業(ye),覆蓋裝(zhuang)備制造、航空航天等幾十個國(guo)民經濟重(zhong)點行(xing)(xing)業(ye),正在加速(su)各行(xing)(xing)各業(ye)的創(chuang)新(xin)變革(ge)。
統計(ji)顯示,2020年時(shi)我(wo)國工業互(hu)聯網產業經(jing)濟(ji)增(zeng)(zeng)加值規(gui)模(mo)約(yue)為(wei)(wei)3.1萬(wan)億(yi)元(yuan),占GDP比重為(wei)(wei)2.9%,融合帶(dai)動的經(jing)濟(ji)影響規(gui)模(mo)約(yue)為(wei)(wei)2.5萬(wan)億(yi)元(yuan),對GDP增(zeng)(zeng)長(chang)的貢獻超過11%,2021年中國工業互(hu)聯網增(zeng)(zeng)加值規(gui)模(mo)將超過4萬(wan)億(yi)元(yuan)。
而本年(nian)度《計(ji)劃》的發布,是(shi)對過去幾年(nian)來(lai)工業互(hu)聯(lian)網(wang)相關政策的跟進(jin)和補充,工業互(hu)聯(lian)網(wang)也(ye)將進(jin)一步成為促(cu)進(jin)我國經濟高(gao)質量發展的重要力量。
參考(kao)資(zi)料:
1.《工(gong)業互聯網專項工(gong)作(zuo)組(zu)2022年工(gong)作(zuo)計劃》印發(附(fu)圖解),澎湃
2.政府工作報告:促進數字經濟發展 推進5G規模化應用 ,新華(hua)社(she)
3.2022年(nian)政府工作報告(gao):加快(kuai)發(fa)展工業互聯網,提升關鍵軟硬件技術創新(xin)和供給能力 ,北明(ming)數(shu)科(ke)
4. 工業互聯網為中國經濟(ji)發展注入新動能,新華網
5.工(gong)業(ye)互(hu)聯(lian)網(wang)年(nian)度規劃出(chu)爐(lu):打造“5G+工(gong)業(ye)互(hu)聯(lian)網(wang)”升級版 支(zhi)持符合條件(jian)的企業(ye)上市(shi), 21世紀經濟(ji)報道
6.工(gong)業互(hu)聯網重(zhong)磅綱(gang)領(ling)性文件(jian)出爐,但促(cu)發(fa)展的錢從哪里來(lai)?物聯網智庫