物聯網行(xing)(xing)業(ye)也是(shi)(shi)近幾年的熱門行(xing)(xing)業(ye),雖然“物聯網”概念早在上世紀(ji)80年代左右就(jiu)誕生(sheng)了,但是(shi)(shi)這個行(xing)(xing)業(ye)真正的快速發展是(shi)(shi)在2010年以后。尤其是(shi)(shi)5G誕生(sheng)以后,給行(xing)(xing)業(ye)發展帶來了豐(feng)富(fu)的想象空間。
根據IDC的(de)數(shu)據,2021年(nian)(nian)全球物聯(lian)網(企業(ye)級)支出規模達(da)(da)6902.6億美元,并(bing)有望在2026年(nian)(nian)達(da)(da)到1.1萬億美元,年(nian)(nian)復合增(zeng)(zeng)長(chang)率為(wei)10.7%。中國(guo)企業(ye)級市場(chang)(chang)(chang)規模將在2026年(nian)(nian)達(da)(da)到2,940億美元,年(nian)(nian)復合增(zeng)(zeng)長(chang)率為(wei)13.2%。屆時中國(guo)物聯(lian)網規模占(zhan)比約為(wei)25.7%,繼續保持全球最大物聯(lian)網市場(chang)(chang)(chang)體(ti)量。盡管有眾多不確定因素的(de)影(ying)響,IDC還是(shi)給出了2023年(nian)(nian)到2025年(nian)(nian)市場(chang)(chang)(chang)超(chao)過10%的(de)增(zeng)(zeng)長(chang)預測(ce)。由此可見,物聯(lian)網是(shi)一(yi)個長(chang)期穩健(jian)增(zeng)(zeng)長(chang)的(de)行業(ye)。
既然長期增長穩(wen)健,那當前(qian)行業(ye)的(de)發(fa)展(zhan)狀況如(ru)何(he)?究竟哪些(xie)細分(fen)領域(yu)更可(ke)能有機(ji)會?投(tou)資機(ji)構(gou)在重(zhong)點關(guan)注和(he)投(tou)資哪些(xie)領域(yu)和(he)方(fang)向?基于(yu)這些(xie)問題,數(shu)據猿梳理(li)了2022年(nian)1月(yue)至(zhi)8月(yue)中(zhong)(zhong)旬,物聯網(wang)行業(ye)新增的(de)投(tou)融資案例,從(cong)多個角(jiao)度挖掘、分(fen)析數(shu)據背后的(de)隱含信息和(he)邏輯(ji),希望能從(cong)中(zhong)(zhong)發(fa)現物聯網(wang)行業(ye)正在發(fa)生的(de)一些(xie)變化和(he)趨(qu)勢(shi)。
技術基本成熟,應用場景加快落地
在研究物聯網行業時,數據猿將其分為3個二級行業:物聯網應用、物聯(lian)網基礎技術(shu)、物聯(lian)網管(guan)理支持。這3個(ge)二級(ji)行業在劃分為(wei)40個(ge)領(ling)域,如下表所示。

物聯網(wang)行業劃分目(mu)錄,來(lai)源(yuan):數(shu)據猿(yuan)基于公開資料整理
從物(wu)聯網二(er)級行業的融資分布來(lai)看(kan),截止到8月中旬,3個二(er)級行業一共有126家(jia)企業獲得融資。其中,數量最(zui)多(duo)的二(er)級行業是(shi)(shi)物(wu)聯網應用(yong)行業,共有78家(jia),占比62%,其次(ci)是(shi)(shi)物(wu)聯網基礎(chu)技術33家(jia),占比26%。

2022年物聯網二級(ji)行(xing)業融資分布,來(lai)源:數據猿基(ji)于(yu)公開資料整理
由此分析(xi),物聯網(wang)行業的(de)(de)(de)投資更傾向于產(chan)業應用(yong)層(ceng),也就是直接或間接輔助場(chang)景(jing)落地的(de)(de)(de)企業。從這里(li)可(ke)以推(tui)測兩個信號:一是物聯網(wang)行業的(de)(de)(de)底層(ceng)技術和(he)管(guan)理支持的(de)(de)(de)發展已經相對(dui)成熟,基本(ben)可(ke)以支持應用(yong)場(chang)景(jing)的(de)(de)(de)落地;二是資本(ben)的(de)(de)(de)關注度在(zai)技術和(he)管(guan)理方向會有所減弱,在(zai)應用(yong)方向將不(bu)斷增強。
拆解到細分領域來看,40個細分領域中有19個在今年前8個月發生了投融資事件,占比不足一半。其中,智慧城市領域有27家企業獲得融資,占比21%,物聯網芯片有(you)25家企(qi)業獲得融資(zi),緊隨(sui)其(qi)后。數據猿認為,在(zai)(zai)中(zhong)美關系(xi)緊張的背景下(xia),尤(you)其(qi)是美國(guo)對中(zhong)國(guo)芯(xin)片(pian)行業發展的層層“阻撓”下(xia),中(zhong)國(guo)的資(zi)本(ben)市(shi)場用(yong)資(zi)金支持和(he)推動(dong)國(guo)產芯(xin)片(pian)的研(yan)發與落(luo)地大(da)概(gai)率會成為未來3-5年(nian)的熱點領域(yu)。同樣,隨(sui)著數字化在(zai)(zai)政府和(he)企(qi)業中(zhong)不(bu)斷深化,以及新基建的加快布(bu)局,智(zhi)慧城市(shi)、工業物聯網等相(xiang)關領域(yu)也將越(yue)來越(yue)多的成為資(zi)本(ben)關注焦點。

2022年物聯網細分領域獲得(de)融資企業的數(shu)量,來源:數(shu)據猿基于公開資料整理
值(zhi)得(de)注意的(de)(de)(de)(de)(de)是(shi),物聯(lian)(lian)(lian)網(wang)(wang)行(xing)業(ye)是(shi)虛擬和(he)現實(shi)的(de)(de)(de)(de)(de)結合,因為(wei)(wei)它(ta)本身既連(lian)接著(zhu)實(shi)體(ti)物品,又連(lian)接著(zhu)技(ji)(ji)術網(wang)(wang)絡(luo),數據猿認(ren)為(wei)(wei),物聯(lian)(lian)(lian)網(wang)(wang)行(xing)業(ye)的(de)(de)(de)(de)(de)發展對(dui)每位(wei)創業(ye)者(zhe)都是(shi)平(ping)等(deng)的(de)(de)(de)(de)(de)機會。在(zai)很多(duo)(duo)人的(de)(de)(de)(de)(de)認(ren)知中(zhong)(zhong),互聯(lian)(lian)(lian)網(wang)(wang)對(dui)傳統行(xing)業(ye)的(de)(de)(de)(de)(de)人“不(bu)友好“,因為(wei)(wei)其中(zhong)(zhong)的(de)(de)(de)(de)(de)技(ji)(ji)術難(nan)(nan)以掌握、甚至商業(ye)模(mo)式也難(nan)(nan)以看懂,因此在(zai)互聯(lian)(lian)(lian)網(wang)(wang)和(he)移動互聯(lian)(lian)(lian)網(wang)(wang)行(xing)業(ye)打(da)拼的(de)(de)(de)(de)(de)創業(ye)者(zhe)多(duo)(duo)半(ban)是(shi)有(you)(you)互聯(lian)(lian)(lian)網(wang)(wang)從業(ye)經驗的(de)(de)(de)(de)(de)人,很少(shao)有(you)(you)人能從傳統的(de)(de)(de)(de)(de)實(shi)體(ti)經濟轉行(xing)到互聯(lian)(lian)(lian)網(wang)(wang)行(xing)業(ye)。但是(shi)物聯(lian)(lian)(lian)網(wang)(wang)則(ze)不(bu)同,它(ta)的(de)(de)(de)(de)(de)存在(zai)讓(rang)每位(wei)躬身入局者(zhe)都有(you)(you)平(ping)等(deng)的(de)(de)(de)(de)(de)機會,因為(wei)(wei)如果想要做好,必須兼顧技(ji)(ji)術和(he)傳統實(shi)體(ti),二者(zhe)缺一不(bu)可。
互聯網與加工制造業碰撞出物聯網的“火花”
可(ke)能(neng)正(zheng)是因(yin)為物聯(lian)網(wang)(wang)讓(rang)技(ji)術背景(jing)的(de)(de)人和傳統行(xing)業(ye)背景(jing)的(de)(de)人都有了一樣機(ji)會(hui),所以我們看(kan)(kan)到,不少城市都有物聯(lian)網(wang)(wang)領域的(de)(de)創業(ye)公司在(zai)發展。2022年前8個月,從獲融資企業(ye)所在(zai)區域的(de)(de)分布來看(kan)(kan),126家獲融資企業(ye)分布在(zai)32個地區。上海(hai)市成為獲融資企業(ye)最多的(de)(de)地區,共(gong)有22家企業(ye)在(zai)今年獲得(de)資本(ben)加持,占總數的(de)(de)17%,北(bei)京和深圳緊隨其(qi)后。

2022物(wu)聯網領域獲(huo)得融資企業(ye)所在地(di)區,來源:數據猿(yuan)基于公開資料(liao)整理(li)
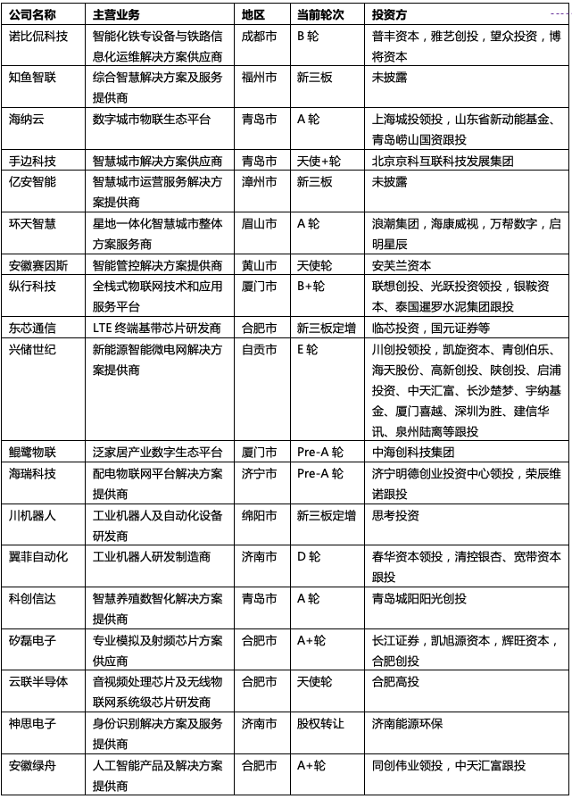
除了幾個(ge)一線城市(shi)之外,有不少(shao)省份(fen)也表現(xian)出了非常強的競(jing)爭(zheng)力,比如山東、安徽、福(fu)建(jian)、四川,雖然(ran)總量上不及北上廣(guang)深(shen),但四個(ge)省份(fen)中,有多個(ge)城市(shi)的物聯(lian)網企業在前(qian)8個(ge)月獲(huo)得融資機會。
為何這(zhe)四個(ge)省(sheng)份也能(neng)成(cheng)為物聯(lian)網的(de)(de)“熱土(tu)”呢?數據猿認(ren)為,其(qi)中的(de)(de)原(yuan)因可能(neng)有(you)(you)兩個(ge)。首先,這(zhe)四個(ge)省(sheng)份之所以能(neng)孕育(yu)出物聯(lian)網企業,其(qi)實(shi)很(hen)大(da)程度(du)上與傳(chuan)統行(xing)業有(you)(you)關系,它們有(you)(you)一個(ge)共同的(de)(de)特點——加工(gong)制(zhi)造業相對完善,比(bi)如:山東(dong)有(you)(you)家電產業鏈、四川(chuan)有(you)(you)汽車產業鏈、福建(jian)有(you)(you)服(fu)裝產業鏈等(deng),隨(sui)著數字化的(de)(de)不斷提升,懂(dong)技術、會開發的(de)(de)人才不再是(shi)一線城市的(de)(de)專屬,更在二(er)三線城市“開花”,通過與傳(chuan)統行(xing)業的(de)(de)融合創新,極易(yi)碰撞出物聯(lian)網的(de)(de)“火花”。

2022年物聯網(wang)領(ling)域四省份獲融資(zi)企業信息,來源:數據猿基(ji)于(yu)公(gong)開資(zi)料(liao)整理
其次,地(di)方(fang)政府的招商引(yin)資(zi)部門和(he)投(tou)資(zi)機構對物聯網的發展(zhan)也(ye)給(gei)予了(le)充分的支持。上表(biao)中(zhong),數據猿梳理了(le)四省份獲融資(zi)企業的信息。不(bu)難(nan)發現,投(tou)資(zi)方(fang)中(zhong)有不(bu)少就是地(di)方(fang)政府背景(jing)的投(tou)資(zi)平臺(tai),比如:合肥高投(tou)、青島(dao)城陽(yang)陽(yang)光(guang)創(chuang)投(tou)、濟(ji)南(nan)能源環保、山東(dong)省新(xin)動(dong)能基金(jin)、青島(dao)嶗山國資(zi)等。不(bu)得不(bu)說,地(di)方(fang)政府為了(le)實(shi)現招商引(yin)資(zi),實(shi)現區(qu)域協調發展(zhan)和(he)新(xin)舊動(dong)能轉換,真是“用心良苦”。

2022年前8個月(yue)被投資的(de)細分領(ling)域(yu)在各大(da)城(cheng)市的(de)分布(bu),數據(ju)來(lai)源:數據(ju)猿整理
再看被投資的細分領域在各大城市的分布情況,如上圖所示。上海和深圳的被投企業在細分領域中的分布最多,涉及11個,緊隨其后的北京涉及8個細分領域,其他城市的分布相對比較分散。有趣的是,北京被投資最多的細分領域是工業互聯網,這可能(neng)與(yu)北方地區工業(ye)(ye)企業(ye)(ye)數(shu)量多(duo)有關系;上海被投資最(zui)(zui)多(duo)的(de)(de)細分(fen)領域是物(wu)聯(lian)網(wang)芯片(pian)(pian),這可能(neng)與(yu)長三(san)角地區高端制造、人才聚集有直(zhi)接(jie)關系;深圳(zhen)被投資最(zui)(zui)多(duo)的(de)(de)細分(fen)領域是智(zhi)慧城市(shi),物(wu)聯(lian)網(wang)芯片(pian)(pian)和(he)智(zhi)能(neng)安防(fang)領域的(de)(de)投資數(shu)量也比較多(duo),這可能(neng)與(yu)珠三(san)角地區的(de)(de)獨特高端產業(ye)(ye)鏈優(you)勢有關,高科技(ji)企業(ye)(ye)和(he)服務(wu)型的(de)(de)政府(fu)一直(zhi)是深圳(zhen)的(de)(de)標簽。
工業物聯網和智慧城市最受資本青睞
從物聯(lian)網領域融資發(fa)生的(de)(de)(de)月(yue)(yue)份來看(kan),基(ji)本上(shang)每個月(yue)(yue)都有十幾家(jia)企業獲(huo)得融資,最少的(de)(de)(de)6月(yue)(yue)份有11家(jia),最多的(de)(de)(de)7月(yue)(yue)份有21家(jia),整體(ti)起伏波動不大,表(biao)明行業的(de)(de)(de)發(fa)展(zhan)還是處于穩步向上(shang)的(de)(de)(de)狀態。

2022年(nian)物聯網領域不(bu)同月份獲(huo)得融資企業(ye)的數量(liang),來源:數據猿基于公(gong)開(kai)資料整理
如(ru)果(guo)按(an)細分領域在(zai)不同月(yue)(yue)份發生投(tou)融資案(an)例(li)數量進行(xing)拆分,如(ru)下表所(suo)示。從表中的(de)分布來看,工業(ye)物聯網、物聯網芯(xin)片和智(zhi)慧城(cheng)市三個領域中,每個月(yue)(yue)都有投(tou)融資案(an)例(li),除此之(zhi)外(wai),智(zhi)能安防硬件、智(zhi)慧交(jiao)通也是(shi)投(tou)融資活動比較頻繁(fan)的(de)領域。

物(wu)聯網行業2022年不同月份(fen)各細分(fen)領域獲融資(zi)企(qi)業數量分(fen)布,數據來源:數據猿基于(yu)公開資(zi)料(liao)整理
這五個頻繁受(shou)資本“青(qing)睞”的(de)(de)(de)領域,既(ji)代表著(zhu)近期的(de)(de)(de)熱點方向,也說明它(ta)的(de)(de)(de)重要性(xing)(xing)和迫切(qie)性(xing)(xing)。比如物聯網芯(xin)片(pian),突破“卡脖(bo)子”的(de)(de)(de)高新技(ji)(ji)術需要長期攻堅(jian),重要且緊急。再比如智(zhi)慧(hui)城市,在疫情(qing)反復襲擾下,城市的(de)(de)(de)管理者和守(shou)護(hu)者們也迫切(qie)希望能有更多新技(ji)(ji)術、新工具,在減少人員(yuan)接觸的(de)(de)(de)同時,高效(xiao)的(de)(de)(de)處(chu)理相關問題,盡快(kuai)控(kong)制住疫情(qing)的(de)(de)(de)傳(chuan)播(bo)……
產品力強更容易IPO,單一產品更容易被收購
從融(rong)資企業(ye)所處的(de)融(rong)資階段(duan)來看,獲融(rong)資的(de)企業(ye)中,有近30%的(de)企業(ye)已經(jing)是相對成熟(shu)的(de)企業(ye),具(ju)體情況如下圖所示。

2022年物聯網領域獲得融資(zi)企業所處階段,來(lai)源:數據猿基于(yu)公開資(zi)料(liao)整理
從數量(liang)上看(kan),處于A輪(lun)(lun)階(jie)(jie)段(duan)(含(han)A輪(lun)(lun)、A1輪(lun)(lun)、A2輪(lun)(lun)、A+輪(lun)(lun))的(de)企業有(you)24家(jia),占比(bi)19%;初始階(jie)(jie)段(duan)(含(han)天使(shi)輪(lun)(lun)、天使(shi)+輪(lun)(lun)、種子輪(lun)(lun)、Pre-A輪(lun)(lun))的(de)企業數量(liang)有(you)7家(jia),占比(bi)13%。可以看(kan)出,物聯網行業的(de)“后(hou)備(bei)力量(liang)”仍然充足。
除了一級(ji)市場的融資(zi),從二(er)級(ji)市場融資(zi)(IPO、新三板(ban)(ban)、新三板(ban)(ban)定增(zeng)、主板(ban)(ban)定增(zeng))的企業數量有25家,占比20%,這個比例非常(chang)高。實現IPO的企業如下表(biao)所示(shi)。

2022年前8個月物聯網行業IPO的企業,數(shu)據來源(yuan):數(shu)據猿基于公開(kai)資料(liao)整理,截止到2022年9月30日
物聯網(wang)行業前8個月發(fa)生了6起收購(gou)事件(jian),如下表所示。

2022年前8個月物(wu)聯(lian)網行業(ye)被收購的企業(ye),數據(ju)來源:數據(ju)猿基于公開資料整理
結合IPO和被(bei)收購(gou)企業(ye)(ye)(ye)的信(xin)息來(lai)分析,數據(ju)(ju)猿認為,IPO和被(bei)收購(gou)將成為多(duo)數物(wu)聯網創業(ye)(ye)(ye)公司的最終方(fang)向(xiang)。不(bu)同于云計算和大(da)數據(ju)(ju),如果(guo)從整個行業(ye)(ye)(ye)來(lai)看,物(wu)聯網既有(you)服(fu)務(wu)B端和G端客戶(hu)的產(chan)品(pin)和服(fu)務(wu),又(you)有(you)服(fu)務(wu)C端客戶(hu)的產(chan)品(pin)和服(fu)務(wu)。
目前(qian)來看,服(fu)務B端和(he)(he)G端客戶(hu)的服(fu)務更(geng)加(jia)完善,效果和(he)(he)用(yong)途(tu)更(geng)廣,比(bi)如(ru):工(gong)業(ye)(ye)互(hu)聯網、智慧城市等,從事此類業(ye)(ye)務的企業(ye)(ye)多數具(ju)有(you)成熟的解決方(fang)案(an)和(he)(he)產(chan)品體系,而且B端和(he)(he)G端客戶(hu)的服(fu)務黏性強(qiang),所(suo)以有(you)利于企業(ye)(ye)的做(zuo)(zuo)大做(zuo)(zuo)強(qiang)。走(zou)向IPO,如(ru)果是單純研發硬(ying)件或(huo)者(zhe)軟(ruan)件服(fu)務,除非產(chan)品的性能足夠強(qiang),比(bi)如(ru)芯片(pian)等,否則(ze)難以走(zou)向IPO,更(geng)可(ke)能被大企業(ye)(ye)收購,協同發展。

2022年(nian)前8個(ge)月物聯網不同(tong)細分領域的融資(zi)輪(lun)次分布,數據來源:數據猿
如(ru)(ru)果再(zai)分(fen)析物聯網不同細分(fen)領域的(de)(de)融(rong)資(zi)(zi)輪(lun)次(ci)分(fen)布(bu),如(ru)(ru)上(shang)圖(tu)所示,可以(yi)判斷融(rong)資(zi)(zi)活動(dong)比較(jiao)(jiao)(jiao)頻(pin)繁(fan)的(de)(de)方(fang)向。從(cong)前(qian)8個月(yue)的(de)(de)數據來看,智慧城市(shi)是融(rong)資(zi)(zi)活動(dong)最頻(pin)繁(fan)的(de)(de)領域,而且呈現出了非常極端的(de)(de)兩極分(fen)化趨勢,也就是二級(ji)市(shi)場的(de)(de)融(rong)資(zi)(zi)較(jiao)(jiao)(jiao)多、一(yi)級(ji)市(shi)場起步(bu)階段(C輪(lun)以(yi)前(qian))的(de)(de)企業(ye)融(rong)資(zi)(zi)較(jiao)(jiao)(jiao)多;受關(guan)注(zhu)較(jiao)(jiao)(jiao)多的(de)(de)物聯網芯片領域也是融(rong)資(zi)(zi)活動(dong)比較(jiao)(jiao)(jiao)頻(pin)繁(fan)的(de)(de)方(fang)向,而且從(cong)初創企業(ye)到成(cheng)熟(shu)企業(ye)均有(you)融(rong)資(zi)(zi)活動(dong),可見資(zi)(zi)本對這個方(fang)向的(de)(de)關(guan)注(zhu)力度很大。
物聯網在B端和G端的機會更大于C端
從行業(ye)投(tou)(tou)融資(zi)情況(kuang)來看,隨著近(jin)(jin)年(nian)來物聯網行業(ye)的(de)火熱,行業(ye)投(tou)(tou)資(zi)領域也十分(fen)火熱,雖然近(jin)(jin)幾年(nian)投(tou)(tou)資(zi)數量有所下(xia)滑(hua),但整體數量和(he)投(tou)(tou)資(zi)金額仍(reng)然處于高位。如下(xia)圖所示,2021年(nian)我國物聯網行業(ye)投(tou)(tou)資(zi)數量為(wei)135起,投(tou)(tou)資(zi)金額為(wei)196.26億(yi)元。

2016-2021年中國物聯網行業(ye)投融(rong)資情況(kuang),數(shu)據來源:華經產業(ye)研究院
根據(ju)IDC的預測,物(wu)聯網(wang)(wang)硬(ying)件支出在未來五年將繼續占據(ju)中國企業級物(wu)聯網(wang)(wang)市(shi)場(chang)的最大比例,2026年物(wu)聯網(wang)(wang)硬(ying)件市(shi)場(chang)規模(mo)占比為42.8%。
從行(xing)業發展來看,制(zhi)造業、政務、零(ling)售及公(gong)共(gong)事業依然是物(wu)(wu)聯網需求(qiu)較為顯著的行(xing)業。IDC預(yu)測(ce),到(dao)2026年以智(zhi)慧(hui)工(gong)廠為代表的制(zhi)造行(xing)業,以智(zhi)慧(hui)城市(shi)為代表的政府行(xing)業,以線(xian)上線(xian)下(xia)全渠道運營的零(ling)售行(xing)業,和以智(zhi)慧(hui)電網為代表的公(gong)共(gong)事業行(xing)業,將占中(zhong)國企業級物(wu)(wu)聯網市(shi)場支出的60%以上。當然,智(zhi)慧(hui)樓宇(yu)、智(zhi)慧(hui)物(wu)(wu)流、智(zhi)慧(hui)醫(yi)院等市(shi)場也具有(you)(you)潛力(li)。整體來說,服(fu)務B端和G端客戶的企業,比較容易(yi)走(zou)IPO或者(zhe)收購的路線(xian),如果產品和服(fu)務足夠有(you)(you)競爭力(li),發展壯大指(zhi)日可待。
此外,以智(zhi)(zhi)慧(hui)家(jia)(jia)(jia)居(ju)(ju)為主的(de)(de)面向C端客(ke)(ke)戶(hu)的(de)(de)機(ji)會依(yi)然(ran)存(cun)在,但它的(de)(de)機(ji)會大(da)(da)概率屬于現有(you)(you)(you)(you)的(de)(de)大(da)(da)企業(ye),創(chuang)業(ye)企業(ye)難(nan)有(you)(you)(you)(you)做大(da)(da)做強的(de)(de)機(ji)會。這(zhe)一點可以從兩方(fang)面考慮:一方(fang)面,面向C端客(ke)(ke)戶(hu)的(de)(de)物(wu)聯網(wang),首先要(yao)有(you)(you)(you)(you)硬(ying)件設(she)備,也就(jiu)是各(ge)種家(jia)(jia)(jia)電產(chan)品,然(ran)后需要(yao)有(you)(you)(you)(you)適合的(de)(de)網(wang)絡連接和配(pei)套(tao)服務(wu),從這(zhe)個方(fang)向來說(shuo),家(jia)(jia)(jia)電企業(ye)、互聯網(wang)企業(ye)早已(yi)瞄(miao)準(zhun)布局,新玩(wan)家(jia)(jia)(jia)很難(nan)入場(chang);另(ling)一方(fang)面,真(zhen)正實現智(zhi)(zhi)慧(hui)家(jia)(jia)(jia)居(ju)(ju)、智(zhi)(zhi)慧(hui)家(jia)(jia)(jia)庭(ting)需要(yao)多種家(jia)(jia)(jia)用設(she)備的(de)(de)同(tong)步連接,目前不少企業(ye)還是各(ge)自為戰,用戶(hu)家(jia)(jia)(jia)庭(ting)的(de)(de)電器設(she)備更是五(wu)花八門,難(nan)以統一,而且有(you)(you)(you)(you)些設(she)備具(ju)(ju)備連接網(wang)絡的(de)(de)功能(neng),有(you)(you)(you)(you)些設(she)備暫時(shi)不具(ju)(ju)備,因此想(xiang)拿下這(zhe)塊(kuai)市場(chang)難(nan)度很大(da)(da)。
整體來看,物(wu)(wu)聯網(wang)的(de)(de)(de)發展方向(xiang)非常明確,除(chu)了關鍵的(de)(de)(de)硬件(jian),就是(shi)(shi)應用場景(jing)(jing)。而應用場景(jing)(jing)中更(geng)重要的(de)(de)(de)是(shi)(shi)偏(pian)向(xiang)B端(duan)和G端(duan)的(de)(de)(de)機(ji)會。無論是(shi)(shi)傳統(tong)行業背景(jing)(jing)的(de)(de)(de)創業者(zhe)還(huan)是(shi)(shi)技術背景(jing)(jing)的(de)(de)(de)“牛人”,在物(wu)(wu)聯網(wang)的(de)(de)(de)時代都有成功(gong)的(de)(de)(de)機(ji)會,這(zhe)是(shi)(shi)一個機(ji)會平等、需要競爭(zheng)的(de)(de)(de)領域。

