11月29日,《2023年5G工(gong)廠(chang)名錄》正式印發(fa)。
為深入推進“5G+工業互聯網”創新發展,打造5G工(gong)(gong)(gong)(gong)廠(chang)中國品牌(pai),各地(di)依據《5G全連接工(gong)(gong)(gong)(gong)廠(chang)建設(she)指(zhi)南》(工(gong)(gong)(gong)(gong)信(xin)(xin)廳信(xin)(xin)管(guan)〔2022〕23號)加快推動(dong)5G工(gong)(gong)(gong)(gong)廠(chang)建設(she),取得積極成效。經省級工(gong)(gong)(gong)(gong)業和(he)信(xin)(xin)息化主(zhu)管(guan)部門、通信(xin)(xin)管(guan)理局推薦,工(gong)(gong)(gong)(gong)業互(hu)聯網(wang)戰略咨詢專家(jia)委(wei)評(ping)審以(yi)及公(gong)示(shi)等程序,確定了(le)2023年(nian)5G工(gong)(gong)(gong)(gong)廠(chang)名錄。
盡管公布的名單表格當中僅有國民經濟大類、項目名稱、所屬企業以及所屬地四個標簽,官方還是從企業提報的信息當中為(wei)我(wo)們進行了梳理和總結,下面(mian)直接看統(tong)計結果:
從整體來看:
此次5G工廠名錄遴選出(chu)300個已建(jian)成的工廠,覆蓋(gai)24個國民經(jing)濟大(da)類,建(jian)設投資總(zong)額達97.3億元(yuan)。
從地理分布看:
已收錄(lu)的(de)300例(li)5G工(gong)廠分(fen)(fen)布在26個省(自治區(qu)和直轄市),江(jiang)蘇以97家工(gong)廠占據領先(xian)優勢,山東、湖北等(deng)分(fen)(fen)列二三位;
從企業類型看:
各(ge)類(lei)型、各(ge)規(gui)模企業(ye)(ye)都在積極(ji)推進(jin)和建設5G工(gong)廠,中大型企業(ye)(ye)占比達(da)到52.7%,中小企業(ye)(ye)也達(da)到了47.3%;
從基礎電信企業看:
基礎電(dian)信的提(ti)供(gong)方是三大運營商,中國(guo)移動、中國(guo)電(dian)信、中國(guo)聯(lian)通,所占比例(li)分別(bie)為47.7%、28.0%和24.3%。
從行業分布看:
通用設備制造業、計算機/通信和其他電子設備制造業與電氣機械和器材制造業這(zhe)三大類5G工廠數量處于(yu)領先位置。

從場景實現來看:
在“5G+工(gong)業互聯網(wang)”的(de)20大典型場景當中,實現率均超過了(le)一(yi)半:

從發展成效看
工信部還根據各行業企業在實現提質、降本、增效、綠色發展等方面進行整合與統計,智次方·物聯網智庫根(gen)據數(shu)據進行(xing)了相應的整(zheng)合:

(由于篇幅限制,本文不提供5G工廠名錄具體名單,感興趣的朋友可進入工信部網站進行查詢)
本次《5G工廠名錄》的公布,能夠有效促進企業數字化轉型,有力推動數字經濟與實體經濟深度融合。從名單發布的描述中,我們了解到這些5G工廠是各地依據《5G全連接工廠建設指南》(工信廳信管〔2022〕23號)進行推動和建設的,那么,什么是5G全連接工廠,對我國“5G+工業互聯網”的(de)建設又(you)有怎樣的(de)意(yi)義呢?
提到5G全連接工廠的建設,就不得不提“512工程”。
“512工程”指的是2019年發布的《“5G+工業互聯網”512 工程推進方案》,即完成5大類12項工業互聯網重點工程。該方(fang)案的發(fa)布(bu),距離我國(guo)5G商業牌(pai)照發(fa)布(bu)僅過(guo)去半年。
“推進方案”指出,要突破一(yi)批面(mian)向工業(ye)(ye)互聯(lian)(lian)網(wang)(wang)特定需求(qiu)的(de)(de)5G關鍵技術,打造5個產業(ye)(ye)公(gong)共(gong)服務平臺,加快垂直(zhi)領(ling)域5G+工業(ye)(ye)互聯(lian)(lian)網(wang)(wang)的(de)(de)先(xian)導應用(yong)、打造一(yi)批“5G+工業(ye)(ye)互聯(lian)(lian)網(wang)(wang)”內(nei)網(wang)(wang)建設改造標桿(gan)、樣板工程(cheng)形成20大典型工業(ye)(ye)應用(yong)場景,培(pei)育形成5G與工業(ye)(ye)互聯(lian)(lian)網(wang)(wang)融合疊加、互促共(gong)進、倍增(zeng)發(fa)展的(de)(de)創新態勢,促進制造業(ye)(ye)數字化、網(wang)(wang)絡化、智(zhi)能化升級,推動經濟高質量發(fa)展。
該方(fang)案(an)還明確要求提(ti)升(sheng)“5G+互(hu)聯(lian)網”網絡(luo)關鍵技術產(chan)業能力、提(ti)升(sheng)“5G+工業互(hu)聯(lian)網”創(chuang)新應用能力,提(ti)升(sheng)“5G+工業互(hu)聯(lian)網”資源供給(gei)能力和加(jia)強宣(xuan)傳引導和經驗推(tui)廣(guang)。
2022年,也就是“512工程”的收官之年,信通院發布了《2022中國“5G+工業互聯網”發展成效評估報告》,報告認為,我國“5G+工(gong)業互(hu)聯(lian)網(wang)”512工(gong)程任務高質量完成(cheng)。全(quan)(quan)國4000余個(ge)“5G+工(gong)業互(hu)聯(lian)網(wang)”項目已覆蓋41個(ge)國民經濟大類,“5G全(quan)(quan)連接工(gong)廠”種子項目中,工(gong)業設備5G連接率超(chao)過60%的(de)項目占比超(chao)一(yi)半,5G技術(shu)與(yu)工(gong)業融合的(de)廣度和深度不(bu)斷拓展。
報告還指出(chu),在(zai)全國已(yi)經形成(cheng)了“東(dong)中西(xi)”遞(di)次推(tui)進的(de)全新(xin)發展格局,從技術上,緊跟(gen)R16、R17等最新(xin)標準,增強(qiang)網絡可靠性(xing)(xing)和場景(jing)適配,在(zai)行業標準和技術測試基地的(de)建設上也(ye)有實質(zhi)性(xing)(xing)的(de)發展,相關專利數逐年遞(di)增,并保持國際領(ling)先。在(zai)產業上,5G模組降(jiang)價至500元內(nei),三年內(nei)平均降(jiang)價40%,終(zhong)端產品也(ye)也(ye)在(zai)數量上實現了突(tu)破。
為進一步加快推進“5G+工業互聯網”創新發展,打造5G工廠中國品牌,2022年9月,工信部印發《5G全連接工廠建設指南》。
《指南》明確了5G工廠建設的總體要求、建設內容和建設路徑,標(biao)志(zhi)著“5G+工業(ye)互聯網”由起步探索階段邁向深耕細(xi)作(zuo)階段。并提出“十四五”時期,要推動萬家企(qi)業(ye)開(kai)展5G全連接工廠(chang)(chang)建設,建成(cheng)1000個(ge)(ge)分類分級、特色鮮明的工廠(chang)(chang),打造100個(ge)(ge)標(biao)桿工廠(chang)(chang)。基于此,越(yue)來越(yue)多的解決方案提供商開(kai)始(shi)致力于降(jiang)低(di)5G落地工廠(chang)(chang)的門檻,讓更多制造企(qi)業(ye)能夠品嘗5G帶(dai)來的紅利。
根據指南描述,5G 全連接工廠是充(chong)分(fen)利用(yong)以(yi) 5G 為代(dai)表(biao)的(de)(de)新(xin)一代(dai)信(xin)息通信(xin)技術集(ji)成,打造新(xin)型(xing)工業(ye)互聯網(wang)基(ji)礎設施,新(xin)建或改造產線級(ji)、車間級(ji)、工廠(chang)級(ji)等(deng)生產現場,形成生產單元廣(guang)泛連接(jie)、信(xin)息(IT)運(yun)營(OT)深度融合、數據要素充(chong)分(fen)利用(yong)、創新(xin)應用(yong)高效賦能的(de)(de)先進工廠(chang)。
物聯網智庫此前在《》的文(wen)章中針對5G全(quan)連(lian)接(jie)工(gong)(gong)廠(chang)進(jin)(jin)行案例介紹,所謂(wei)5G全(quan)連(lian)接(jie)工(gong)(gong)廠(chang),不是(shi)(shi)狹義的將(jiang)(jiang)工(gong)(gong)廠(chang)內(nei)的所有連(lian)接(jie)方(fang)式都統一使用(yong)5G,而是(shi)(shi)以(yi)5G技(ji)術為(wei)代(dai)表將(jiang)(jiang)工(gong)(gong)廠(chang)內(nei)需要數(shu)智轉換的地方(fang)進(jin)(jin)行網(wang)絡(luo)升(sheng)級(ji)。“全(quan)連(lian)接(jie)”也不是(shi)(shi)指“樣樣都連(lian)”,而是(shi)(shi)根據實際情況因地制宜,在關(guan)鍵環節(jie)實現效率提升(sheng),最終幫助企業解決(jue)數(shu)字化轉型過程中的難點、痛(tong)點和堵點。因此,除了(le)生(sheng)產線,包(bao)裝、倉儲(chu)、物(wu)流等(deng)環節(jie)都將(jiang)(jiang)成為(wei)建設“5G全(quan)連(lian)接(jie)工(gong)(gong)廠(chang)”的基礎。
發展5G全連接工廠,跟我國企業數字化轉型的特點有關。在技術和市場的推動以及一系列政策的引導下,產業紛紛加入數字化轉型的行列,加快推進5G+工業(ye)互聯網等基(ji)礎(chu)設(she)施(shi)建設(she)和場景應用。
不過,企業(ye)主要(yao)以(yi)單一(yi)環節的(de)數(shu)(shu)字化改造為主,沒有形成統(tong)一(yi)的(de)建設方(fang)案,難以(yi)滿足企業(ye)自身發展需(xu)求(qiu)(qiu),還可能(neng)因為“點”的(de)轉型(xing)帶來更(geng)多(duo)(duo)的(de)信息孤島,此外(wai),傳統(tong)企業(ye)IT、OT由不同(tong)團隊建設運營也可能(neng)導致隱形壁壘。另一(yi)方(fang)面,企業(ye)在推動數(shu)(shu)字化轉型(xing)的(de)同(tong)時也面臨(lin)諸多(duo)(duo)挑戰,例如缺乏轉型(xing)經驗、技(ji)術理解不足,沒有統(tong)一(yi)部署等等,“5G+工業(ye)互(hu)聯網(wang)”的(de)發展模式尚未形成,更(geng)需(xu)要(yao)進(jin)一(yi)步與(yu)工業(ye)企業(ye)的(de)需(xu)求(qiu)(qiu)結合。
5G全連接工廠建設和發展將為企業數字化轉型提供關鍵支撐,一方面能夠將工業產線、車間、工廠為單位進行工業互聯網在工業企業的落地,另一方面也能將企業實際生(sheng)產需求進行(xing)結合(he)。
此外(wai),5G全連接工(gong)廠的(de)建設和發展(zhan),也將(jiang)為企業解決網絡(luo)互通、資源共享、IT、OT融合等提(ti)供支撐,同時為節能減(jian)排,降本增(zeng)效、提(ti)質增(zeng)量帶來幫助。5G全連接工(gong)廠也將(jiang)開辟新的(de)賽道,促進5G在(zai)工(gong)業生(sheng)產(chan)中從“局部單點”向(xiang)“生(sheng)產(chan)全局”、由“外(wai)圍應用”向(xiang)“生(sheng)產(chan)核(he)心(xin)”發展(zhan),加快(kuai)“5G+工(gong)業互聯網”新技術、新場景(jing)、新模式向(xiang)各領(ling)域深度落地。
2023年6月,工信部印發《工業互聯網專項工作組2023年工作計劃》(以下(xia)簡稱《工(gong)作計劃》),提(ti)出(chu)開展(zhan)網絡體系(xi)強基(ji)行(xing)(xing)(xing)動(dong)(dong)、標識解析增強行(xing)(xing)(xing)動(dong)(dong)、平臺體系(xi)壯大行(xing)(xing)(xing)動(dong)(dong)、數據匯聚賦能(neng)行(xing)(xing)(xing)動(dong)(dong)、新(xin)型(xing)模(mo)式培(pei)育(yu)行(xing)(xing)(xing)動(dong)(dong)、融通(tong)應用(yong)深化行(xing)(xing)(xing)動(dong)(dong)、關鍵標準建設行(xing)(xing)(xing)動(dong)(dong)、技(ji)術能(neng)力提(ti)升(sheng)行(xing)(xing)(xing)動(dong)(dong)、產業(ye)協同發(fa)展(zhan)行(xing)(xing)(xing)動(dong)(dong)、安全保障強化行(xing)(xing)(xing)動(dong)(dong)、開放合(he)作深化行(xing)(xing)(xing)動(dong)(dong)11項重點行(xing)(xing)(xing)動(dong)(dong),并且(qie)給(gei)出(chu)了54項具體舉措。
《工作計劃》關于加(jia)大5G工廠建設專門提出(chu):
制定實施“5G+工業互聯網”512升級版工作方案。推動不(bu)少于(yu)3000家企業建(jian)設(she)5G工(gong)廠(chang),建(jian)成不(bu)少于(yu)300家5G工(gong)廠(chang),打(da)造30個(ge)試點(dian)標桿,發布首(shou)批5G工(gong)廠(chang)名錄,編(bian)制典型案例集。
完善“5G+工(gong)業互(hu)聯(lian)網”發展(zhan)管理(li)平臺,落(luo)實5G工(gong)廠入庫,持續跟蹤項目(mu)進(jin)展(zhan)情況。
計劃(hua)還強調,推(tui)動中國(guo)電信、中國(guo)移動、中國(guo)聯通加(jia)快(kuai)高質量外網連接(jie)企業和(he)云(yun)平臺資源,服(fu)務企業超過(guo)3000家。
推動重點行業領域(yu)改造建設(she)企業內(nei)網,支持礦山企業加快5G專網建設(she),引導化(hua)工園(yuan)區(qu)進(jin)行網絡(luo)升級。完成5個以上化(hua)工園(yuan)區(qu)云邊協同示范應(ying)用。
2023年。在11月20日舉辦的2023中國5G+工業互聯網大會專題會議上,工業和信息化部信息通信管理局一級巡視員王鵬表示,目前全國“5G+工業互聯網”的項目數已經超過8000個,5G已經(jing)由生產(chan)現(xian)場監(jian)測、廠(chang)區(qu)智能物(wu)流等(deng)外圍輔助環節,深入到遠程設(she)備操控、設(she)備協同作業等(deng)核心控制環節。從發(fa)展成效來看,據(ju)工業互聯(lian)網產(chan)業聯(lian)盟(meng)根據(ju)名錄當(dang)中企業報送的數據(ju)來測算,300個(ge)5G工廠(chang)將帶(dai)動總投資近百(bai)億元,對企業提質降本(ben)增效、綠色安全發(fa)展等(deng)方面(mian)的促進(jin)作用(yong)明顯(xian)。
大會各組織和單位還提出了《數實融合 大力推進新型工業化——武漢倡議》,提出(chu)要(yao)持續(xu)增(zeng)強(qiang)產(chan)業合(he)力(li)、強(qiang)化技術(shu)能力(li)、挖掘應(ying)用(yong)潛力(li)、激(ji)發生態活力(li)等(deng)。其中提到,聚焦重點領(ling)域(yu)共(gong)性(xing)應(ying)用(yong)場景,推動關鍵領(ling)域(yu)突破,瞄準智能制造主攻方向,支持探索智能應(ying)用(yong)場景。
值得注意的是,關于5G工廠項目,根據工業互(hu)聯網產業聯盟(meng)通過“5G工廠(chang)種子項目”統計(ji),截至(zhi)今年9月,全國已有1800余個(ge)5G工廠(chang)項目,涉及(ji)29個(ge)省(區、市),已覆蓋裝備(bei)制(zhi)(zhi)造、電子設(she)備(bei)制(zhi)(zhi)造、石化化工、港口等(deng)10個(ge)“5G+工業互(hu)聯網”重(zhong)點(dian)行(xing)業,以及(ji)有色金屬、材料(liao)等(deng)其他行(xing)業,項目類型已包含產線、車間(jian)、工廠(chang)等(deng)各(ge)層級。
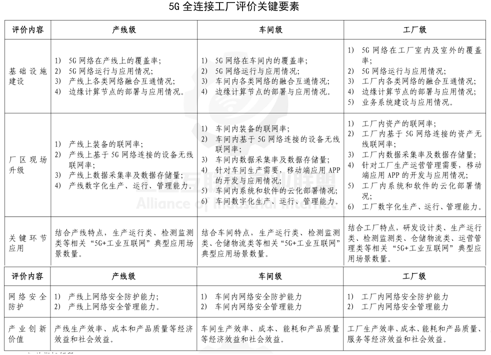
對于5G全(quan)連接工(gong)廠的(de)建(jian)設(she),《5G 全(quan)連接工(gong)廠建(jian)設(she)白皮書(shu)》還提出了評價(jia)體系,如下圖所(suo)示:

《5G工(gong)業互聯賦能(neng)5G全(quan)連接工(gong)廠技術(shu)白皮(pi)書》提出了“更深”“更強”“更廣”的發展(zhan)方向建議:
5G承載工業生產網絡:5G從承載(zai)輔助性(xing)生產(chan)(chan)業務向核心(xin)生產(chan)(chan)環節滲透,深(shen)入車間(jian)和現場(chang),部分或全(quan)部代(dai)替傳統(tong)生產(chan)(chan)網絡;
5G MEC承載工業平臺和應用:通過5G網(wang)內算(suan)力,基于5G網(wang)絡邊緣(yuan)計算(suan)承載工(gong)(gong)業軟件(jian)和(he)(he)工(gong)(gong)業互(hu)聯網(wang)應用等,實現工(gong)(gong)廠算(suan)力底座和(he)(he)工(gong)(gong)廠普遍賦能;
集團+分支機構多園區統一算網:5G MEC連點成網,實現多(duo)園區統(tong)一算網和統(tong)一管理運(yun)營。
工業和信息化部近日印發《“5G+工業互聯網”融合應用先導區試點工作規則(暫行)》《“5G+工業互聯網”融合應用先導區試點建設指南》。《工(gong)作(zuo)規則》包括(kuo)總則、試點(dian)(dian)(dian)要求、申(shen)報程序、評審(shen)程序、批復程序、跟(gen)蹤評價程序、附則等七章20條內容,旨(zhi)在深入實施工(gong)業(ye)互聯網(wang)創(chuang)新發(fa)展(zhan)戰略,加強“5G+工(gong)業(ye)互聯網(wang)”融合應用先(xian)(xian)導(dao)(dao)區(qu)(qu)試點(dian)(dian)(dian)管理工(gong)作(zuo),發(fa)揮(hui)先(xian)(xian)導(dao)(dao)區(qu)(qu)試點(dian)(dian)(dian)引領帶動效應,促進“5G+工(gong)業(ye)互聯網(wang)”規模化發(fa)展(zhan)。《建設(she)指南》提出,鼓勵(li)各地以城(cheng)市(地級及以上城(cheng)市)為(wei)單(dan)位開展(zhan)先(xian)(xian)導(dao)(dao)區(qu)(qu)試點(dian)(dian)(dian)建設(she),為(wei)開展(zhan)先(xian)(xian)導(dao)(dao)區(qu)(qu)試點(dian)(dian)(dian)建設(she)提供了發(fa)展(zhan)政(zheng)策先(xian)(xian)導(dao)(dao)、基(ji)礎(chu)設(she)施先(xian)(xian)導(dao)(dao)、行業(ye)應用先(xian)(xian)導(dao)(dao)、產業(ye)生態先(xian)(xian)導(dao)(dao)、公共(gong)服(fu)務先(xian)(xian)導(dao)(dao)等五方面(mian)16條參考內容。
結合《建(jian)(jian)設指南》與5G工(gong)廠名單的(de)發布(bu),也將為(wei)后續5G+工(gong)業互聯(lian)網、5G全連(lian)接工(gong)廠的(de)建(jian)(jian)設帶來(lai)更多參考(kao)。
在去年智次方舉辦的AIoT年會上,智次方連續第三年發布了《中國5G 產業全景圖譜報告》,以(yi)圖譜形式(shi)介紹了(le)我國5G產業從核心網(wang)、傳輸(shu)網(wang)到(dao)接(jie)入(ru)網(wang)發(fa)展情況,分(fen)析了(le)5G相(xiang)關產業服務、連接(jie)服務、5G應用等(deng)多個維(wei)度,并以(yi)報(bao)告(gao)的形式(shi)進(jin)行了(le)分(fen)析和解(jie)讀。


《2024中國5G 產業全景圖譜報告》即將在12月15日的中國AIoT產業年會暨2024年智能產業前瞻洞察大典上發(fa)布,屆時,智次方·物聯網智庫將帶來對5G產業全景發(fa)展的新(xin)的洞察(cha)與解讀,敬請期(qi)待!
參考內容:
1.2023年5G工廠名錄
2.《“5G+工業互聯網”512 工程推進方案》
3.5G 全連接工廠建設指南
4.《2022中國“5G+工業互聯網”發展成效評估報告》
5.5G全連接工廠建設白皮書
6.5G工廠:連接未來,智能制造引領新時代,中國科技投資
7.“5G+工業互聯網”駛入規模化賽道,經濟日報
8.《5G移動通信:面向全連接的世界》劉光毅 方敏 關皓 李云崗 孫程君 等
9.《關于推進5G輕量化(RedCap)技術演進和應用創新發展的通知》
10.5G工業互聯網的“下半場”該拼什么?