RFID(射(she)頻識別)技術為何如此重要?RFID系統(tong)具有(you)(you)哪(na)些獨(du)特優勢(shi)與(yu)應(ying)(ying)用(yong)價值(zhi)?RFID系統(tong)在工業領(ling)域有(you)(you)哪(na)些應(ying)(ying)用(yong)場景?國內(nei)外(wai)有(you)(you)哪(na)些知名的工業RFID廠(chang)商?本(ben)文(wen)將一(yi)一(yi)闡述。
本文由e-works編輯部楊培原創發布。
近年來,伴隨著(zhu)數(shu)字(zi)化轉型(xing)與(yu)(yu)智能制造(zao)的(de)深入推進,工(gong)業自動化程度的(de)不斷提高,RFID(Radio Frequency Identification,射頻識(shi)別)作為重(zhong)要(yao)的(de)自動識(shi)別與(yu)(yu)數(shu)據(ju)采(cai)集技術,越來越多(duo)地應用(yong)于工(gong)業領域,并(bing)與(yu)(yu)企業廣泛應用(yong)的(de)ERP、MES、WMS等數(shu)字(zi)化系統集成和交互,在降低人工(gong)采(cai)集數(shu)據(ju)的(de)誤(wu)差、節約勞動力與(yu)(yu)運營成本、實現產品追(zhui)蹤追(zhui)溯、滿(man)足特殊工(gong)藝要(yao)求、提升生(sheng)產效率與(yu)(yu)產品質量等方面發揮著(zhu)重(zhong)要(yao)作用(yong)。
那(nei)么,RFID技術為何如此重要?RFID系統具有(you)哪(na)些獨特優勢與應(ying)用(yong)價值?RFID系統在工業領域有(you)哪(na)些應(ying)用(yong)場景?國(guo)內外有(you)哪(na)些知名的工業RFID廠商?本文將一(yi)一(yi)闡述。
賦能智能制造工業RFID不可或缺
RFID是一種利用射頻通信實現的非接觸式自動識別技術,通過無線射頻方式進行非接觸雙向數據通信,對電子標簽或射頻卡進行讀寫,從而完成讀寫器與標簽之間的數據通信,實現識別目標與數據交換的目的。例如,我國現行的第二代身份證就應用了RFID技術。
一個完整典型的RFID系統利用射頻識別技術進行物體自動識別、數據采集與傳輸,通常由計算機系統、讀寫器和RFID標簽等部分構成。其中,計算機系統包括PC或者PLC和其它控制器,甚至用戶現場的WMS、MES、ERP等系統,用來接收RFID讀寫器反饋過來的信息。讀寫器主要由無線收發模塊、天線、控制模塊及接口電路組成,用來完成對RFID標簽中信息的寫入和讀取操作,是RFID系統中關鍵的數據采集終端。RFID標簽的核心組成部分為標簽天線與標簽芯片,是用(yong)于標記待追(zhui)溯物體的數據承載體,它里面記錄了(le)數據信(xin)息,并可與RFID讀寫器進行(xing)讀寫交互。

圖(tu)1 典(dian)型RFID系統(tong)的構成(圖(tu)源:思谷(gu)智能(neng))
在工(gong)業(ye)領域,RFID技(ji)(ji)(ji)術(shu)(shu)作為重要(yao)的(de)自(zi)動識別與數據采集(ji)(ji)技(ji)(ji)(ji)術(shu)(shu),是智(zhi)能制造(zao)(zao)(zao)和(he)工(gong)業(ye)4.0的(de)關(guan)鍵(jian)技(ji)(ji)(ji)術(shu)(shu)之一(yi),也是提升效率、保障(zhang)質量,實現(xian)(xian)智(zhi)能工(gong)業(ye)的(de)關(guan)鍵(jian)。這是因為,數據采集(ji)(ji)是實現(xian)(xian)智(zhi)能制造(zao)(zao)(zao)與工(gong)業(ye)4.0的(de)基礎,識別技(ji)(ji)(ji)術(shu)(shu)是數據采集(ji)(ji)的(de)核心(xin)技(ji)(ji)(ji)術(shu)(shu),二(er)者共同構成了(le)通往智(zhi)能制造(zao)(zao)(zao)的(de)重要(yao)橋梁。如果(guo)要(yao)實現(xian)(xian)生產鏈、供(gong)應鏈的(de)完(wan)全透明(ming)化,就離不開自(zi)動識別和(he)數據采集(ji)(ji)技(ji)(ji)(ji)術(shu)(shu)。

圖2 RFID系統的工作原理
具(ju)體而(er)(er)言,在工業(ye)場(chang)(chang)景中,有(you)很多(duo)的(de)(de)(de)現場(chang)(chang)級(ji)設備需(xu)要(yao)進(jin)行(xing)(xing)聯網(wang)與(yu)數(shu)據采集,在此基(ji)礎上(shang)(shang),企(qi)業(ye)才能(neng)(neng)建立數(shu)字(zi)化的(de)(de)(de)應用(yong)(yong)(yong)程序和服(fu)務(wu)。然而(er)(er),在所(suo)有(you)現場(chang)(chang)設備之中,雖然PLC、機器人(ren)、自(zi)動化設備等可通過自(zi)身的(de)(de)(de)通訊接(jie)口與(yu)通訊協議,與(yu)上(shang)(shang)位系(xi)統(tong)進(jin)行(xing)(xing)通訊和數(shu)據傳(chuan)輸,但是也(ye)有(you)一些(xie)對(dui)象(xiang)(如(ru)刀具(ju)、工件、原材料(liao)(liao)、生(sheng)產的(de)(de)(de)半成品或(huo)(huo)(huo)成品、裝(zhuang)載物料(liao)(liao)的(de)(de)(de)托盤等)本(ben)身并不(bu)具(ju)備通訊能(neng)(neng)力(li),但它們也(ye)同樣重要(yao),數(shu)量(liang)甚(shen)至更多(duo)。為了讓這(zhe)(zhe)些(xie)對(dui)象(xiang)也(ye)能(neng)(neng)夠與(yu)上(shang)(shang)位系(xi)統(tong)通訊并實(shi)現數(shu)據采集,這(zhe)(zhe)時(shi)可以在這(zhe)(zhe)些(xie)對(dui)象(xiang)或(huo)(huo)(huo)資(zi)產上(shang)(shang)標記RFID標簽(qian)。如(ru)此一來,利(li)用(yong)(yong)(yong)RFID技術(shu)就(jiu)可進(jin)行(xing)(xing)自(zi)動識別與(yu)數(shu)據采集,這(zhe)(zhe)些(xie)對(dui)象(xiang)或(huo)(huo)(huo)者(zhe)資(zi)產也(ye)就(jiu)可以轉變(bian)為智能(neng)(neng)對(dui)象(xiang),能(neng)(neng)夠將周邊(bian)環(huan)境、儲存(cun)狀態、位置等信(xin)息儲存(cun)并傳(chuan)遞(di)給上(shang)(shang)位信(xin)息管理系(xi)統(tong),由(you)此企(qi)業(ye)就(jiu)可以實(shi)現生(sheng)產鏈、供應鏈的(de)(de)(de)透明化,進(jin)行(xing)(xing)準確追溯,進(jin)而(er)(er)企(qi)業(ye)可利(li)用(yong)(yong)(yong)這(zhe)(zhe)些(xie)信(xin)息進(jin)行(xing)(xing)分析(xi)挖掘,做出更加(jia)精準而(er)(er)科學的(de)(de)(de)決(jue)策。
應用前景廣闊RFID的獨特優勢與價值
在(zai)工業(ye)(ye)場(chang)景(jing)(jing)中,常用(yong)的數據(ju)(ju)識別(bie)技(ji)術(shu)主要(yao)(yao)(yao)為條(tiao)(tiao)(tiao)(tiao)(tiao)碼(ma)(ma)(ma)(ma)、二維碼(ma)(ma)(ma)(ma)、RFID技(ji)術(shu)等(deng)。這其中,條(tiao)(tiao)(tiao)(tiao)(tiao)碼(ma)(ma)(ma)(ma)技(ji)術(shu)雖(sui)廣泛(fan)應(ying)用(yong)但存在(zai)諸多(duo)局限性(xing):讀(du)取(qu)(qu)條(tiao)(tiao)(tiao)(tiao)(tiao)碼(ma)(ma)(ma)(ma)需要(yao)(yao)(yao)匹配光源(yuan),且對光源(yuan)的亮度有嚴格要(yao)(yao)(yao)求;需在(zai)可(ke)視(shi)范圍內對準光線(xian)掃描,才能(neng)成功讀(du)取(qu)(qu)信息(xi);條(tiao)(tiao)(tiao)(tiao)(tiao)碼(ma)(ma)(ma)(ma)識別(bie)對機(ji)(ji)械要(yao)(yao)(yao)求高(gao),托盤變形等(deng)易(yi)導(dao)致條(tiao)(tiao)(tiao)(tiao)(tiao)碼(ma)(ma)(ma)(ma)無法(fa)識別(bie);需要(yao)(yao)(yao)逐個(ge)(ge)掃描,一(yi)次只(zhi)能(neng)掃描一(yi)個(ge)(ge)條(tiao)(tiao)(tiao)(tiao)(tiao)碼(ma)(ma)(ma)(ma),工作效率低;條(tiao)(tiao)(tiao)(tiao)(tiao)碼(ma)(ma)(ma)(ma)易(yi)磨損、臟污,使用(yong)壽(shou)命較短,且不(bu)(bu)可(ke)被修改后重(zhong)復(fu)(fu)使用(yong);數據(ju)(ju)容量非常有限,只(zhi)能(neng)讀(du)取(qu)(qu)數據(ju)(ju),不(bu)(bu)能(neng)寫入數據(ju)(ju);雖(sui)然條(tiao)(tiao)(tiao)(tiao)(tiao)碼(ma)(ma)(ma)(ma)價格便宜,但每條(tiao)(tiao)(tiao)(tiao)(tiao)數據(ju)(ju)都(dou)要(yao)(yao)(yao)打印一(yi)個(ge)(ge)新條(tiao)(tiao)(tiao)(tiao)(tiao)碼(ma)(ma)(ma)(ma)從而增加成本;同時,一(yi)維條(tiao)(tiao)(tiao)(tiao)(tiao)碼(ma)(ma)(ma)(ma)必須與數據(ju)(ju)庫系(xi)統(tong)聯機(ji)(ji)才能(neng)解讀(du)。這些局限性(xing)使得條(tiao)(tiao)(tiao)(tiao)(tiao)碼(ma)(ma)(ma)(ma)技(ji)術(shu)已不(bu)(bu)能(neng)滿足工業(ye)(ye)中復(fu)(fu)雜應(ying)用(yong)場(chang)景(jing)(jing)的需求。二維條(tiao)(tiao)(tiao)(tiao)(tiao)碼(ma)(ma)(ma)(ma)有廣泛(fan)的應(ying)用(yong)場(chang)景(jing)(jing),解決了信息(xi)容量問題(ti),同時增加了信息(xi)糾錯功能(neng),可(ke)以通(tong)過激(ji)光雕刻(ke)在(zai)物品表面,從而實現(xian)識讀(du)、防偽等(deng)功能(neng),但依然存在(zai)一(yi)定的弊(bi)端。
相較于條碼識別技術(shu),RFID的優勢主(zhu)要(yao)包括(kuo):
①可群讀。能自動批量識(shi)別數據,識(shi)別速(su)度快,即使是高(gao)速(su)運動的物體也能快速(su)識(shi)別,而且識(shi)別工作無需(xu)人工干預,可以做到“無人化”。
②非接觸(chu)式讀寫(xie),讀寫(xie)方(fang)便快捷(jie)。無(wu)需(xu)對準物(wu)體,RFID標簽與(yu)閱讀器之(zhi)間無(wu)機械接觸(chu),數據(ju)的讀寫(xie)無(wu)需(xu)光(guang)源,并且穿透力(li)強,可透過(guo)任何非金屬材料讀寫(xie)數據(ju),有(you)效識(shi)別距離更大(da)。
③抗污能力及環境(jing)(jing)適應性強(qiang),使用壽命長(chang)。RFID采(cai)用無線電通信(xin)方式(shi),使其可適用于室內外惡劣環境(jing)(jing),對水、油、化學物品等物質具有(you)極強(qiang)的抗腐蝕性,而且封閉式(shi)包(bao)裝使得其壽命大大超(chao)過(guo)印(yin)刷的條形(xing)碼(ma)。
④數據(ju)(ju)容(rong)量大。RFD標簽的數據(ju)(ju)容(rong)量可以根據(ju)(ju)用戶需求擴(kuo)充到(dao)數兆字節,遠(yuan)遠(yuan)高(gao)于二維條形碼2725個字節的容(rong)量。
⑤RFID標簽(qian)具有唯一(yi)性(xing),不會出現同(tong)一(yi)RFID標簽(qian)重復使用,或(huo)多個產(chan)品對應一(yi)個標簽(qian)的情況。
⑥RFID標簽可(ke)(ke)(ke)讀可(ke)(ke)(ke)寫(xie)(xie),可(ke)(ke)(ke)重復(fu)寫(xie)(xie)入數(shu)據,能循(xun)環(huan)利(li)用,復(fu)用性強,由此可(ke)(ke)(ke)以(yi)節約用戶成本。
⑦安全性較高。信息存(cun)儲在RFID芯片中(zhong),數據內容經密碼保護,不(bu)易被偽造(zao)、竊(qie)取和變造(zao)。
表1 RFID與(yu)其它識別技術的對比(來源:思谷智能)

基于以上所具備的獨特優勢,RFID系統可應用于快消、零售、物流、制造業、交通、公共安全和軍事等眾多領域,具有廣闊的應用前景和價值。尤其是,近年來隨著智能制造與數字化轉型不斷深入,工業已成為RFID系統的重要應用領域。
在(zai)工(gong)業(ye)(ye)領域,RFID技(ji)術所(suo)(suo)帶(dai)來的(de)價值(zhi)包括:實(shi)現各種生(sheng)(sheng)(sheng)(sheng)產(chan)(chan)(chan)(chan)數(shu)據采集(ji)的(de)自動化(hua)(hua)和(he)實(shi)時(shi)化(hua)(hua),彌補企業(ye)(ye)計劃層(ceng)與控制(zhi)層(ceng)之間的(de)“信息(xi)斷層(ceng)”,及(ji)時(shi)掌握生(sheng)(sheng)(sheng)(sheng)產(chan)(chan)(chan)(chan)計劃和(he)生(sheng)(sheng)(sheng)(sheng)產(chan)(chan)(chan)(chan)線生(sheng)(sheng)(sheng)(sheng)產(chan)(chan)(chan)(chan)狀態,提(ti)高生(sheng)(sheng)(sheng)(sheng)產(chan)(chan)(chan)(chan)的(de)靈活性;將生(sheng)(sheng)(sheng)(sheng)產(chan)(chan)(chan)(chan)過(guo)程(cheng)自動化(hua)(hua),同(tong)時(shi)避免人(ren)工(gong)失誤;管(guan)理(li)或(huo)減(jian)少庫存;有效跟蹤(zong)、管(guan)理(li)和(he)控制(zhi)生(sheng)(sheng)(sheng)(sheng)產(chan)(chan)(chan)(chan)所(suo)(suo)需(xu)資源和(he)在(zai)制(zhi)品,實(shi)現生(sheng)(sheng)(sheng)(sheng)產(chan)(chan)(chan)(chan)過(guo)程(cheng)的(de)透明(ming)化(hua)(hua)和(he)可(ke)視化(hua)(hua)管(guan)理(li);提(ti)升生(sheng)(sheng)(sheng)(sheng)產(chan)(chan)(chan)(chan)現場物(wu)料配(pei)送的(de)及(ji)時(shi)性和(he)準確性,降(jiang)低裝配(pei)差錯率(lv);加(jia)強生(sheng)(sheng)(sheng)(sheng)產(chan)(chan)(chan)(chan)過(guo)程(cheng)質量(liang)監控和(he)跟蹤(zong)能力,提(ti)高產(chan)(chan)(chan)(chan)品質量(liang)和(he)生(sheng)(sheng)(sheng)(sheng)產(chan)(chan)(chan)(chan)線整(zheng)體生(sheng)(sheng)(sheng)(sheng)產(chan)(chan)(chan)(chan)效率(lv),同(tong)時(shi)通過(guo)對所(suo)(suo)采集(ji)數(shu)據的(de)分析(xi)挖掘,使管(guan)理(li)決(jue)策更優化(hua)(hua)等。
工業領域RFID系統如何施展“魔法”?
近年來,在消費品零售(shou)和(he)物流領域,沃爾瑪、麥德龍、迪卡儂(nong)、優衣庫、耐克、阿迪達斯、京(jing)東(dong)、菜鳥等都在著力推(tui)進RFID技術的(de)應用(yong),推(tui)動物流和(he)供應鏈管理等的(de)數(shu)(shu)字(zi)化(hua)變革(ge)。而隨著智能(neng)(neng)制(zhi)造與數(shu)(shu)字(zi)化(hua)轉型的(de)推(tui)進,RFID系統在工業(ye)(ye)自(zi)動化(hua)程度較高的(de)行業(ye)(ye)已(yi)逐漸成為剛需(xu)。如今,RFID技術已(yi)在眾多細(xi)分工業(ye)(ye)領域發揮(hui)效(xiao)用(yong),助(zhu)力企(qi)業(ye)(ye)的(de)數(shu)(shu)字(zi)化(hua)轉型和(he)智能(neng)(neng)化(hua)升級。
1.汽車行業
汽車制造業的(de)特點(dian)在(zai)于(yu)產(chan)(chan)品(pin)(pin)結(jie)構復(fu)雜、更(geng)新快,配置多樣,質量要求高、C2M個性化(hua)(hua)定制日(ri)趨流行等(deng);同時(shi)汽車制造企業多采用JIT(Just in Time)生(sheng)(sheng)產(chan)(chan)和(he)混流生(sheng)(sheng)產(chan)(chan)模式(shi),對物(wu)料的(de)傳遞、追蹤(zong)和(he)管理(li)等(deng)也(ye)非常注(zhu)重。將RFID技術應用于(yu)汽車制造業,可以使生(sheng)(sheng)產(chan)(chan)進度(du)更(geng)加(jia)透明(ming)化(hua)(hua)、可視化(hua)(hua),實現(xian)生(sheng)(sheng)產(chan)(chan)車間管理(li)的(de)精益化(hua)(hua)和(he)敏捷化(hua)(hua)、生(sheng)(sheng)產(chan)(chan)流程的(de)自動(dong)化(hua)(hua)與(yu)智能化(hua)(hua)以及全面質量管理(li),有(you)利于(yu)提(ti)升生(sheng)(sheng)產(chan)(chan)過(guo)程的(de)管理(li)與(yu)控制水平,改善(shan)生(sheng)(sheng)產(chan)(chan)組(zu)織、縮(suo)短生(sheng)(sheng)產(chan)(chan)周期、減(jian)少在(zai)制品(pin)(pin)數量,提(ti)高產(chan)(chan)品(pin)(pin)的(de)質量和(he)降低人力資(zi)源消耗等(deng)。
RFID系統(tong)在汽車(che)行業的(de)(de)典型(xing)應用主要有(you):實(shi)現汽車(che)零部件的(de)(de)自(zi)(zi)動(dong)識別統(tong)計、防差錯管理(li)與(yu)(yu)防偽溯源;對(dui)車(che)輛生產(chan)過程全(quan)程跟(gen)蹤,實(shi)時監(jian)控(kong)和管理(li)車(che)輛的(de)(de)位(wei)置、狀態與(yu)(yu)生產(chan)過程,并為人工提(ti)供實(shi)時準確(que)的(de)(de)裝配(pei)指導;實(shi)現各生產(chan)工序(xu)的(de)(de)自(zi)(zi)動(dong)控(kong)制,提(ti)高生產(chan)工藝水平;收(shou)集并關(guan)聯整(zheng)車(che)與(yu)(yu)零部件信息,完善整(zheng)車(che)質(zhi)量相關(guan)數據,使(shi)產(chan)品(pin)質(zhi)量可追溯;對(dui)關(guan)鍵設備(bei),特別是與(yu)(yu)生產(chan)直接相關(guan)的(de)(de)關(guan)鍵設備(bei)進(jin)行自(zi)(zi)動(dong)識別和跟(gen)蹤,確(que)保(bao)這些設備(bei)得(de)到(dao)充(chong)分維護;用于原材(cai)料(liao)、成品(pin)、半成品(pin)等的(de)(de)庫存管理(li)與(yu)(yu)資產(chan)管理(li),提(ti)高物流效率與(yu)(yu)供應鏈透明度等。

圖3 RFID系(xi)統(tong)應(ying)用于汽車生產流程(cheng)透明(ming)管理(圖源:思谷(gu)智能)
例如,寶馬(ma)公司在其裝(zhuang)(zhuang)(zhuang)配(pei)(pei)線(xian)上配(pei)(pei)置了RFID系(xi)統(tong),以保(bao)證操作(zuo)工(gong)(gong)能(neng)(neng)無差(cha)錯地(di)(di)完成(cheng)裝(zhuang)(zhuang)(zhuang)配(pei)(pei)任(ren)務。本(ben)田汽(qi)車(che)在美國印地(di)(di)安(an)納州Greensburg組(zu)裝(zhuang)(zhuang)(zhuang)工(gong)(gong)廠部署了RFID系(xi)統(tong),借此來追(zhui)蹤1萬枚托盤RFID標(biao)簽、16臺(tai)(tai)庫智(zhi)能(neng)(neng)通道門(men)、20臺(tai)(tai)RFID智(zhi)能(neng)(neng)手(shou)持機(ji)、16臺(tai)(tai)AGV小(xiao)車(che)以及倉儲管(guan)理系(xi)統(tong),實(shi)現(xian)(xian)了出(chu)入庫生(sheng)(sheng)產(chan)物流(liu)全流(liu)程(cheng)(cheng)數(shu)(shu)據實(shi)時(shi)(shi)采集(ji),減(jian)少每臺(tai)(tai)車(che)輛(liang)的位(wei)置及組(zu)裝(zhuang)(zhuang)(zhuang)進(jin)度。大眾(zhong)汽(qi)車(che)將RFID技術應(ying)用(yong)(yong)(yong)在樣(yang)機(ji)生(sheng)(sheng)產(chan)和(he)(he)測(ce)試優(you)化環節,實(shi)現(xian)(xian)了零部件數(shu)(shu)據的自動(dong)識別和(he)(he)記(ji)錄,縮短研發(fa)測(ce)試改善(shan)的時(shi)(shi)間。上汽(qi)通用(yong)(yong)(yong)五菱通過(guo)在缸(gang)體缸(gang)蓋加(jia)工(gong)(gong)生(sheng)(sheng)產(chan)線(xian)安(an)裝(zhuang)(zhuang)(zhuang)RFID標(biao)簽,實(shi)現(xian)(xian)6種以上缸(gang)體混(hun)流(liu)生(sheng)(sheng)產(chan),產(chan)線(xian)全過(guo)程(cheng)(cheng)質量(liang)數(shu)(shu)據和(he)(he)過(guo)程(cheng)(cheng)數(shu)(shu)據都被有效采集(ji)。北美某汽(qi)車(che)工(gong)(gong)廠采用(yong)(yong)(yong)RFID系(xi)列來記(ji)錄電機(ji)裝(zhuang)(zhuang)(zhuang)配(pei)(pei)過(guo)程(cheng)(cheng),確保(bao)工(gong)(gong)藝(yi)控制質量(liang),并實(shi)現(xian)(xian)產(chan)品信息追(zhui)溯,確保(bao)符合規(gui)范標(biao)準的要求。此外,某汽(qi)車(che)行業(ye)龍(long)頭企業(ye)通過(guo)與思谷(gu)智(zhi)能(neng)(neng)合作(zuo),應(ying)用(yong)(yong)(yong)缺料導致的異常工(gong)(gong)時(shi)(shi)損(sun)失80%,減(jian)少人(ren)工(gong)(gong)搬運成(cheng)本(ben)70%。
2. 3C電子行業
3C電(dian)子(zi)產(chan)(chan)品大多具有生(sheng)命周(zhou)期較短(duan),升(sheng)級換代迅速,且工藝變化(hua)較快等特點,需要根據市場需求敏捷地(di)做出調整反應。而且,隨著智能制(zhi)造不斷推進,3C電(dian)子(zi)行(xing)(xing)業經(jing)歷了從自(zi)動(dong)化(hua)到(dao)(dao)數字(zi)化(hua)再到(dao)(dao)智能化(hua)的發展(zhan)變革,對生(sheng)產(chan)(chan)過程(cheng)的柔(rou)性自(zi)動(dong)化(hua)、數字(zi)化(hua)與(yu)智能化(hua)要求高。因此,3C電(dian)子(zi)行(xing)(xing)業不僅對生(sheng)產(chan)(chan)過程(cheng)控制(zhi)、上料防錯(cuo)、物料追(zhui)溯、在制(zhi)品追(zhui)溯與(yu)管(guan)控、質量管(guan)理(li)等非常注(zhu)重,對于(yu)生(sheng)產(chan)(chan)輔料、生(sheng)產(chan)(chan)設備等的精細(xi)化(hua)管(guan)理(li)也不可或缺。
目前,RFID在(zai)(zai)3C電子(zi)行業的應用(yong)已(yi)比較成熟(shu)。其典(dian)型(xing)應用(yong)主要包括:對于難以(yi)自動獲取數(shu)據(ju)的設備進行去“黑盒化(hua)”,消除離散作業單元與信息孤島(dao)的存(cun)在(zai)(zai),實現(xian)透明(ming)化(hua)、可(ke)視化(hua);建立產(chan)品(批次)檔案;針(zhen)對刀具(ju)在(zai)(zai)機床中(zhong)的使用(yong)進行智(zhi)能化(hua)管理(li);在(zai)(zai)各個生(sheng)產(chan)節點安(an)裝工(gong)業RFID讀寫(xie)器,周轉器具(ju)上安(an)裝工(gong)業RFID標(biao)簽,避免混(hun)流(liu)生(sheng)產(chan)中(zhong)出錯,實現(xian)工(gong)藝指導實時(shi)對接,不良品實時(shi)分(fen)揀分(fen)配;在(zai)(zai)物流(liu)周轉環節,通過(guo)對托盤、載具(ju)等(deng)進行標(biao)定和跟蹤,實現(xian)位置(zhi)跟蹤和數(shu)據(ju)采集,提高物流(liu)周轉效率;為生(sheng)產(chan)過(guo)程分(fen)析、產(chan)品質量(liang)分(fen)析及回溯等(deng)提供數(shu)據(ju)支持等(deng)。

圖(tu)4 RFID系統在3C電子產品智能(neng)生產過程中的應用(圖(tu)源:思谷智能(neng))
例如,上海富士康根據產線生產節拍,在工序關鍵點部署RFID相關設備及耐高溫RFID標簽,解決了工業高溫環境下零部件的生產追溯問題,實現了全生產過程數字化管理。惠普公司在其位于巴西的打印機工廠中采用RFID標簽和讀取器,以獲取生產線上的機器的生產記錄和狀態,進而降低生產線管理成本,并提高組裝線的效率。
3.家電行業
家(jia)電生(sheng)產(chan)企業在(zai)建立和(he)不斷(duan)完善質(zhi)(zhi)量(liang)體(ti)系的過程(cheng)中,對產(chan)品(pin)(pin)生(sheng)產(chan)、存儲、運輸、銷售(shou)、售(shou)后(hou)服務(wu)等(deng)方(fang)面具有更(geng)高(gao)的要求(qiu)。充分應用RFID技術,可推動家(jia)電產(chan)品(pin)(pin)生(sheng)產(chan)過程(cheng)的自(zi)動化、質(zhi)(zhi)量(liang)控(kong)制(zhi)的提升(sheng)、庫存管理和(he)物流的優化,以(yi)及(ji)售(shou)后(hou)服務(wu)和(he)維護(hu)的改進(jin)等(deng),進(jin)而可以(yi)提高(gao)生(sheng)產(chan)效率、產(chan)品(pin)(pin)質(zhi)(zhi)量(liang)和(he)客(ke)戶滿意度,實現(xian)更(geng)高(gao)水平的智(zhi)能制(zhi)造(zao)與經(jing)營管理。
RFID系統在家電制造行業的典型應用場景包括:用于生產流程管理,實現在整個生產線上對原材料、半成品和成品的識別和跟蹤,生產線狀況監控,員工行為監控,并減少人工識別成本和出錯率;用于質量控制與檢測,通過將RFID標簽與傳感器集成,實現自動化的質量控制和檢測過程;用于庫存管理和物流追蹤,將家電供應鏈計劃系統制定的收貨計劃、取貨計劃、裝運計劃等與RFID技術相結合,實現自動化貨物出入庫與庫存盤點,同時減少整個物流過程中由于家電誤置、送錯、損壞和出貨錯誤等造成的損耗;用于運輸管理和物流追蹤,通過在運輸的貨物和運輸車輛貼上RFID標簽,以及在運輸線的一些檢查點上安裝RFID接收轉發裝置,實時跟蹤貨物運輸狀態;用于售后服務和維護環節,通過RFID標簽快速識別產品信息和維修歷史,同時也能與物聯網、大數據分析和人工智能等技術相結(jie)合,實(shi)現更智(zhi)能化的家電制造(zao)和管(guan)理。此外,還可用(yong)于完成混(hun)流(liu)生產物(wu)料防錯(cuo)、混(hun)流(liu)換線報警(jing)、工藝指(zhi)導實(shi)時推送(song)、不良(liang)品(pin)自(zi)動(dong)分(fen)流(liu)下線、產品(pin)追溯管(guan)理、自(zi)動(dong)化設備對接等。
例如,美(mei)的(de)家用(yong)空調在(zai)工(gong)廠(chang)的(de)柔(rou)性裝(zhuang)配線、工(gong)序(xu)、工(gong)板上安(an)裝(zhuang)RFID標(biao)簽,實(shi)(shi)現家電裝(zhuang)配過程數據自(zi)動采(cai)集(ji)、數據采(cai)集(ji)率(lv)提(ti)升(sheng)。海(hai)爾佛山滾(gun)筒(tong)洗衣機(ji)(ji)互聯(lian)工(gong)廠(chang)通(tong)過RFID等技術實(shi)(shi)現機(ji)(ji)機(ji)(ji)互聯(lian)、機(ji)(ji)物(wu)(wu)(wu)互聯(lian)和人(ren)機(ji)(ji)互聯(lian),并與(yu)MES系統相(xiang)打通(tong),推動了智能(neng)自(zi)交互、自(zi)換行和柔(rou)性生產(chan)。某家電龍頭企業(ye)通(tong)過與(yu)思(si)谷智能(neng)合作(zuo)開展(zhan)基于RFID技術的(de)物(wu)(wu)(wu)流智能(neng)化管(guan)(guan)(guan)理(li),通(tong)過使(shi)用(yong)整套車輛(liang)管(guan)(guan)(guan)理(li)系統與(yu)倉儲(chu)管(guan)(guan)(guan)理(li)系統、2萬枚RFID標(biao)簽、14臺智能(neng)叉車、18臺智能(neng)通(tong)道門、30臺RFID手持機(ji)(ji),實(shi)(shi)現了車輛(liang)忙時(shi)(shi)擁堵率(lv)降低70%,卸貨(huo)資(zi)源利(li)用(yong)率(lv)提(ti)升(sheng)100%,物(wu)(wu)(wu)流倉儲(chu)人(ren)員減少(shao)30%,并減少(shao)缺料導(dao)致的(de)異常工(gong)時(shi)(shi)損失。海(hai)信在(zai)冰箱(xiang)產(chan)品中運用(yong)RFID技術實(shi)(shi)現對冷(leng)藏室、冷(leng)凍室、變(bian)溫室全(quan)空間(jian)食材的(de)識別與(yu)管(guan)(guan)(guan)理(li),引領和推動冰箱(xiang)行業(ye)從食材儲(chu)存時(shi)(shi)代(dai)(dai)進入食材管(guan)(guan)(guan)理(li)時(shi)(shi)代(dai)(dai)。

圖5 海信RFID食材管理冰箱(圖源:海信)
3.鋰電行業
在鋰(li)電(dian)(dian)行業,電(dian)(dian)池(chi)制造(zao)工(gong)(gong)藝(yi)主要分為極片(pian)制作、電(dian)(dian)芯制作和(he)電(dian)(dian)池(chi)組裝三大工(gong)(gong)藝(yi)段,這(zhe)些工(gong)(gong)藝(yi)過程(cheng)都(dou)已實現(xian)高度(du)自動化(hua),而且在特定情況下還會(hui)位于(yu)(yu)(yu)潔凈室或干燥房(fang)中(zhong),這(zhe)也(ye)使得(de)RFID在這(zhe)些場景中(zhong)有(you)大量運用(yong)。在鋰(li)電(dian)(dian)行業,RFID不僅可(ke)(ke)(ke)(ke)用(yong)于(yu)(yu)(yu)正(zheng)負極材料的識(shi)別(bie)、工(gong)(gong)藝(yi)步驟的驗證,也(ye)可(ke)(ke)(ke)(ke)用(yong)于(yu)(yu)(yu)提(ti)升整個生產制造(zao)過程(cheng)的全程(cheng)可(ke)(ke)(ke)(ke)見(jian)性和(he)可(ke)(ke)(ke)(ke)追溯性,以(yi)及通過可(ke)(ke)(ke)(ke)靠測(ce)試(shi)存檔確保鋰(li)離子電(dian)(dian)池(chi)的高品質,還可(ke)(ke)(ke)(ke)用(yong)于(yu)(yu)(yu)實現(xian)電(dian)(dian)解液(ye)庫房(fang)管道對(dui)接防呆(dai)應用(yong),并滿(man)足防爆性、耐腐(fu)蝕性等作業要求。此外(wai),也(ye)可(ke)(ke)(ke)(ke)用(yong)于(yu)(yu)(yu)鋰(li)電(dian)(dian)池(chi)實時遠(yuan)程(cheng)監控,便于(yu)(yu)(yu)鋰(li)電(dian)(dian)池(chi)的故障診斷與維修維護等。
例如,山東(dong)精(jing)工電(dian)子(zi)采用 RFID 技術(shu)進行(xing)自動數據采集,生(sheng)(sheng)產現(xian)(xian)場通(tong)(tong)過電(dian)子(zi)看(kan)板實(shi)現(xian)(xian)可(ke)視化、透明化管(guan)理,同(tong)時借助(zhu)RFID等(deng)技術(shu)實(shi)現(xian)(xian)產品(pin)全生(sheng)(sheng)命周期質量追溯。寧(ning)德時代在(zai)其所有生(sheng)(sheng)產基地采用了(le)思谷智能提供的(de)(de)(de)完整(zheng)的(de)(de)(de)工業級防爆區域RFID解決(jue)方(fang)案,從而實(shi)現(xian)(xian)了(le)管(guan)道與罐體間(jian)的(de)(de)(de)信(xin)息(xi)對接與物料防錯,避免物料損耗和安全事故等(deng)隱患,在(zai)確保高(gao)效運行(xing)中發揮了(le)重要(yao)作用。某專(zhuan)注于電(dian)動皮卡生(sheng)(sheng)產的(de)(de)(de)美資電(dian)動汽車企業一(yi)方(fang)面通(tong)(tong)過IO-Link主站模(mo)塊與子(zi)站模(mo)塊的(de)(de)(de)結合,就近采集其電(dian)池模(mo)組生(sheng)(sheng)產線(xian)上(shang)每一(yi)個工位及(ji)工藝段的(de)(de)(de)傳感(gan)信(xin)息(xi)點,另一(yi)方(fang)面也通(tong)(tong)過高(gao)頻RFID讀寫(xie)芯片,快速(su)讀取、保存不同(tong)工藝段托盤上(shang)的(de)(de)(de)電(dian)池托盤信(xin)息(xi),以便于后期追溯,確保穩定有序生(sheng)(sheng)產。
4.光伏行業
由于(yu)(yu)光伏作為安全、潔凈的(de)(de)綠色能(neng)(neng)源(yuan),已受到密切(qie)關注(zhu)和(he)(he)(he)(he)重視,因(yin)此RFID在光伏行(xing)(xing)業同樣大(da)有可(ke)為。光伏行(xing)(xing)業的(de)(de)整體(ti)生(sheng)產(chan)工藝流程(cheng)(cheng)較(jiao)為復雜,太陽(yang)能(neng)(neng)電(dian)(dian)池(chi)片(pian)的(de)(de)生(sheng)產(chan)工藝流程(cheng)(cheng)包括硅(gui)片(pian)檢測、表面制絨(rong)及(ji)(ji)酸洗、擴散制結(jie)、去磷硅(gui)玻璃、等(deng)離子刻蝕(shi)及(ji)(ji)酸洗、鍍減反射膜、絲網印刷(shua)和(he)(he)(he)(he)快(kuai)速燒結(jie)等(deng),其中的(de)(de)生(sheng)產(chan)信(xin)息和(he)(he)(he)(he)物料信(xin)息的(de)(de)數據(ju)采集(ji)和(he)(he)(he)(he)透明傳(chuan)輸、生(sheng)產(chan)控(kong)(kong)制與異常處(chu)理(li)以及(ji)(ji)電(dian)(dian)池(chi)片(pian)質量(liang)監(jian)控(kong)(kong)與來源(yuan)追(zhui)溯等(deng)尤(you)為重要(yao)。在光伏電(dian)(dian)池(chi)板生(sheng)產(chan)過程(cheng)(cheng)中,RFID技術(shu)不(bu)僅(jin)可(ke)用于(yu)(yu)電(dian)(dian)池(chi)片(pian)分選關鍵環(huan)節,實現(xian)太陽(yang)能(neng)(neng)單晶(jing)(jing)硅(gui)和(he)(he)(he)(he)多晶(jing)(jing)硅(gui)電(dian)(dian)池(chi)片(pian)的(de)(de)高效分選,也可(ke)用于(yu)(yu)光伏硅(gui)片(pian)等(deng)的(de)(de)追(zhui)溯管理(li),以及(ji)(ji)在制造過程(cheng)(cheng)中對產(chan)品(pin)質量(liang)進(jin)行(xing)(xing)實時監(jian)控(kong)(kong),還(huan)可(ke)用于(yu)(yu)實現(xian)入(ru)廠(chang)物流和(he)(he)(he)(he)廠(chang)內物流的(de)(de)無人化、智能(neng)(neng)化,提升(sheng)倉儲物流作業效率和(he)(he)(he)(he)管理(li)水平。

圖6 基(ji)于(yu)RFID技術的光伏電池片追溯解決方案(圖源:思谷智能(neng))
例(li)如,在江蘇潤陽(yang)悅達(da)光(guang)(guang)伏科技(ji)有限公(gong)司(si)投產的(de)6GW高效PERC太陽(yang)能(neng)電池(chi)項目中(zhong),整(zheng)個(ge)智能(neng)化車間(jian)都(dou)可通過RFID技(ji)術、MES系統及AGV調度系統對產品(pin)性(xing)能(neng)進行(xing)追溯。湖南某(mou)光(guang)(guang)電科技(ji)有限公(gong)司(si)為(wei)建設高效PERC電池(chi)生產線(xian),其中(zhong)最重要的(de)單(dan)晶(jing)硅片工(gong)藝生產數據獲取方式采用了(le)(le)RFID技(ji)術,可為(wei)MES系統實時提供托盤信(xin)息統計(ji)數據,能(neng)夠對整(zheng)個(ge)工(gong)藝流程中(zhong)的(de)單(dan)晶(jing)硅片進行(xing)追蹤把(ba)控,實現了(le)(le)工(gong)藝流程的(de)智能(neng)化、可視化、透(tou)明化,并提高了(le)(le)生產效率(lv)(lv)及產品(pin)良品(pin)率(lv)(lv)。
此(ci)外(wai),在光(guang)伏電站(zhan)建(jian)設(she)與運營中,RFID技(ji)術(shu)可(ke)以用于智能(neng)管(guan)理(li)和監控太陽(yang)能(neng)電池(chi)板、逆變(bian)器、計量設(she)備(bei)等(deng)(deng)重要設(she)備(bei),實現數據采(cai)集、遠(yuan)程(cheng)監管(guan)、快速檢修等(deng)(deng)功(gong)能(neng),提高電站(zhan)運維效(xiao)率和可(ke)靠性。
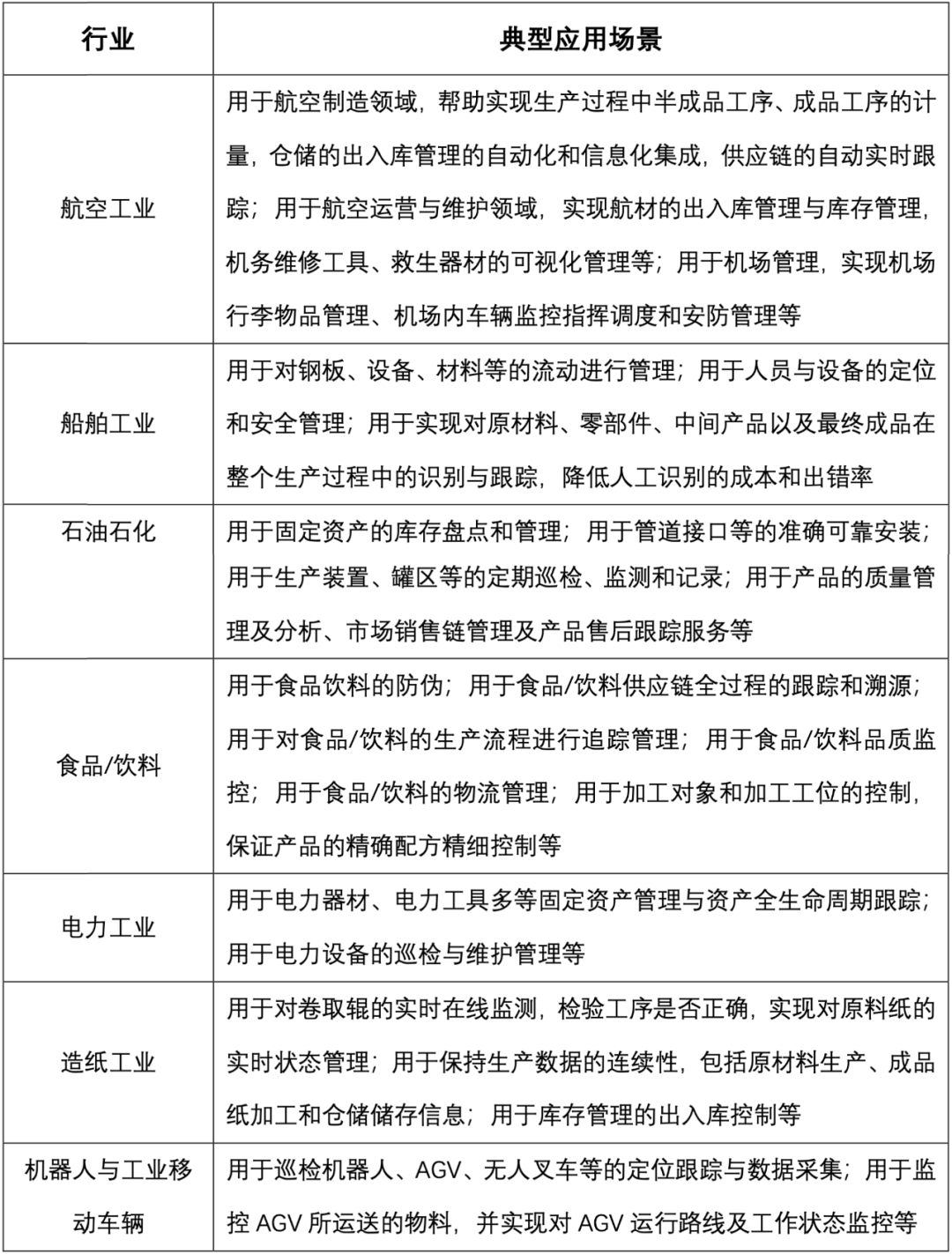
當(dang)然(ran),RFID技術在(zai)工業領(ling)域(yu)的應(ying)(ying)用,遠不止如此。在(zai)船舶、航空、石油石化、食品飲(yin)料、電力、造紙、機器人與工業移動車輛等其它細分行(xing)業也同樣(yang)擁有廣泛的應(ying)(ying)用場景(jing)。
表2 RFID在其它工業(ye)領域的(de)應用(來源:e-works整理)

相(xiang)較于(yu)消費級RFID產品(pin),工業(ye)級RFID產品(pin)由于(yu)應用環境(jing)的特(te)殊(shu)性(xing),一(yi)般(ban)要求(qiu)具備(bei)極(ji)高的穩(wen)定性(xing)與可靠性(xing)、適應工業(ye)環境(jing)的高防護(hu)等級、擁有豐富的通訊接口(kou)和靈活(huo)的I/O擴展能力、易維護(hu)、高效(xiao)的售(shou)前和售(shou)后技術支持服務等基(ji)本特(te)征。因此,企(qi)業(ye)在應用選型(xing)階段(duan),擇優選擇技術和研(yan)發實力強的工業(ye)RFID廠商尤(you)為重要。
一、國際(ji)知名工業RFID廠商盤點
目前,國際(ji)知名(ming)的工業(ye)RFID廠商,包(bao)括易(yi)福門(men)(ifm)、巴魯夫(Balluff)、圖爾克(Turck)、歐姆龍(long)(Omron)、倍加福(Pepperl+Fuchs)、西克(SICK)、西門(men)子(Siemens)、施(shi)耐德電氣(Schneider Electric)、英頻杰(jie)(Impinj)等。
ifm易福門成立(li)于1969年(nian),總部(bu)位(wei)于德國(guo)埃森(Essen)市,是工業(ye)自動化領(ling)域中電(dian)子傳(chuan)感器(qi)的領(ling)先供應(ying)商之一,提(ti)供豐(feng)富(fu)系(xi)列(lie)的智(zhi)能傳(chuan)感器(qi)、分布式模塊、控制(zhi)(zhi)器(qi)、軟(ruan)件及系(xi)統解決方案,助力用戶實現數字化轉(zhuan)型(xing)與智(zhi)能制(zhi)(zhi)造(zao)。截(jie)至2023年(nian)1月,易福門在全球共擁有165個分支機構、8750名員工,全球累計(ji)服務客戶超過15萬家。
在圖(tu)像(xiang)處(chu)理與識別(bie)(bie)領域,ifm提供(gong)(gong)2D圖(tu)像(xiang)處(chu)理(視(shi)覺(jue)(jue)傳(chuan)感器)、3D圖(tu)像(xiang)處(chu)理(視(shi)覺(jue)(jue)系(xi)統、視(shi)覺(jue)(jue)傳(chuan)感器、攝(she)像(xiang)頭)、識別(bie)(bie)系(xi)統(光學識別(bie)(bie)、RFID)等豐富的產品組(zu)合(he)。其中,在RFID技(ji)術領域,ifm提供(gong)(gong)低頻(pin)(125kHz)、高(gao)頻(pin)(13.56MHz)、超高(gao)頻(pin)(UHF)三(san)種不同頻(pin)段的RFID產品組(zu)合(he)。依(yi)托ifm RFID識別(bie)(bie)系(xi)統打造的全(quan)產業鏈的追(zhui)蹤與追(zhui)溯解決方案,可實現對供(gong)(gong)應商、原輔(fu)包、生產環(huan)節(jie)(jie)、成品流向以及消費者查(cha)詢等環(huan)節(jie)(jie)進行(xing)實時追(zhui)蹤追(zhui)溯,打造透明、數字化供(gong)(gong)應鏈。

圖7 易福門RFID產品系列(圖源:易福門)
2.巴魯夫
德(de)國巴(ba)魯(lu)夫(fu)(Balluf)公(gong)司(si)成立(li)于1921年,總(zong)部位于諾伊(yi)豪森,是行(xing)業領先的傳(chuan)感(gan)器(qi)及自動(dong)化專家。巴(ba)魯(lu)夫(fu)提供(gong)包括創新型傳(chuan)感(gan)器(qi)、工業識別及網絡技術以及用(yong)于集(ji)成式系(xi)統(tong)解決方案的軟件(jian)等在內的全(quan)面的產品系(xi)列。
早在1983年,巴魯夫就著眼于工業RFID系統的研發,目前已擁有低頻(LF)、高頻(HF)和超高頻(UHF)整個RFID技術產品線,能夠為客戶提供由數據載體、讀寫頭和單元處理器組合而成的工業RFID系統解決方案。從進出倉庫記錄快速識別、讀取貨物,到貨物分揀、排序以及確保全程和追溯,再到確保正確的物料流,乃至輸送系統整個內部流程等,巴魯夫工業RFID系統都能發揮效用,助力實現工業物流過程數字化以及高效生產。

圖8 巴魯夫工業RFID系統BIS V(圖源:巴魯夫)
3.圖爾克
圖(tu)爾(er)(er)克(Turck)集團由漢斯·圖(tu)爾(er)(er)克(Hans Turck)和(he)維爾(er)(er)納·圖(tu)爾(er)(er)克(Werner Turck)兄弟于(yu)1965年(nian)創立,總(zong)部(bu)位于(yu)德國米爾(er)(er)海姆,目(mu)前已成為工業自動(dong)化領域(yu)領先的自動(dong)化系統制造商(shang)之一,為各行業客戶(hu)提供包括傳感器(qi)(qi)、現場總(zong)線、HMI、RFID、控(kong)制器(qi)(qi)、顯(xian)示和(he)照明、云、機(ji)器(qi)(qi)安(an)全(quan)、控(kong)制與人機(ji)界面、電(dian)源(yuan)、接(jie)插件和(he)接(jie)口(kou)技術等領域(yu)的產品和(he)解決方(fang)案。
圖爾(er)(er)克(ke)(ke)的RFID產(chan)品系(xi)列(lie),包括(kuo)高(gao)(gao)頻(pin)和(he)超高(gao)(gao)頻(pin)RFID讀(du)寫頭、高(gao)(gao)頻(pin)和(he)超高(gao)(gao)頻(pin)RFID讀(du)寫器、RFID多功能(neng)手(shou)持機和(he)手(shou)持式模塊、RFID接口、RFID標簽、RFID安全開(kai)關(guan)等(deng),長(chang)期為客戶提供包括(kuo)內部中間件和(he)ERP集成等(deng)在(zai)內的交鑰匙(chi)RFID解(jie)決方案,并已在(zai)全球成功安裝了1000多個(ge)系(xi)統。通過結(jie)合自(zi)身多年(nian)的豐富經(jing)驗和(he)面向生產(chan)控制(zhi)領(ling)域的RFID技術,圖爾(er)(er)克(ke)(ke)可以提供覆蓋(gai)整個(ge)供應(ying)鏈(lian)(lian)和(he)生產(chan)鏈(lian)(lian)(包括(kuo)從供應(ying)商到(dao)生產(chan)再到(dao)運輸)的全面解(jie)決方案,廣(guang)泛應(ying)用(yong)于汽車制(zhi)造、煙草(cao)、家電、環(huan)保、冶(ye)金、機床加工(gong)、船舶、電力、食品生產(chan)、工(gong)程機械、生物醫藥(yao)等(deng)行業。

圖9 圖爾克(Turck)RFID產品(pin)系列(圖源(yuan):圖爾克)
4.歐姆龍
歐姆龍(Omron)集團創立于1933年,總部(bu)位于日本京都,是(shi)全球知名的自(zi)(zi)動化(hua)控(kong)制(zhi)(zhi)及(ji)電(dian)子設(she)備制(zhi)(zhi)造廠商,掌(zhang)握著(zhu)傳感(gan)與(yu)控(kong)制(zhi)(zhi)核(he)心(xin)技術,產品涉(she)及(ji)工業自(zi)(zi)動化(hua)控(kong)制(zhi)(zhi)系(xi)統、電(dian)子元(yuan)器件、社(she)會系(xi)統、健康醫療(liao)設(she)備等廣(guang)泛領(ling)域(yu),品種多達數(shu)十萬種。
歐姆龍的RFID系(xi)統產(chan)品(pin),涵蓋通(tong)用(yong)/短(duan)中距(ju)離RFID(V680系(xi)列(lie)(lie))、通(tong)用(yong)/長距(ju)離RFID(V780/V750系(xi)列(lie)(lie))、面(mian)向半導體(ti)業界的RFID(V6840系(xi)列(lie)(lie))以及通(tong)用(yong)/短(duan)距(ju)離RFID(V600系(xi)列(lie)(lie))等(deng),廣泛應(ying)用(yong)于工業各種場合,在生產(chan)現場進度(du)把(ba)控、產(chan)品(pin)追蹤等(deng)方面(mian)發揮著重要作用(yong)。

圖(tu)10 歐姆(mu)龍RFID系統(tong)產(chan)品(圖(tu)源:歐姆(mu)龍工(gong)業自動(dong)化)
5.倍加福
倍(bei)加福(Pepperl+Fuchs)由Walter Pepperl和(he)(he)(he)Ludwig Fuchs兩位(wei)奠基人(ren)于1945年成(cheng)立,總部位(wei)于德國(guo)曼海姆,起(qi)初是一家無線(xian)(xian)電修理(li)店,后來擴展到其(qi)它(ta)電子產品(pin)領(ling)域(yu)。憑借持續不斷的(de)對創新技(ji)術的(de)研發,倍(bei)加福如今已發展成(cheng)為在傳(chuan)(chuan)感(gan)(gan)器(qi)(qi)(qi)技(ji)術、本質安全、防爆設(she)備(bei)(bei)領(ling)域(yu)領(ling)先的(de)制造商(shang),致力于向全球(qiu)客戶提供用(yong)于工(gong)(gong)廠自(zi)動化(hua)的(de)工(gong)(gong)業傳(chuan)(chuan)感(gan)(gan)器(qi)(qi)(qi)產品(pin)系(xi)列(lie)(包(bao)括接(jie)近傳(chuan)(chuan)感(gan)(gan)器(qi)(qi)(qi)、光電傳(chuan)(chuan)感(gan)(gan)器(qi)(qi)(qi)、視覺傳(chuan)(chuan)感(gan)(gan)器(qi)(qi)(qi)與視覺系(xi)統(tong)、超聲(sheng)波傳(chuan)(chuan)感(gan)(gan)器(qi)(qi)(qi)、旋轉編碼器(qi)(qi)(qi)、定位(wei)系(xi)統(tong)、傾角和(he)(he)(he)加速度傳(chuan)(chuan)感(gan)(gan)器(qi)(qi)(qi)、振動監(jian)測(ce)傳(chuan)(chuan)感(gan)(gan)器(qi)(qi)(qi)、工(gong)(gong)業通信(xin)產品(pin)、識別系(xi)統(tong)、顯示屏與信(xin)號(hao)處理(li)、連接(jie)件等),以及(ji)用(yong)于工(gong)(gong)廠過程自(zi)動化(hua)領(ling)域(yu)的(de)各種防爆解(jie)決方案和(he)(he)(he)技(ji)術(包(bao)括隔離式(shi)安全柵、齊(qi)納式(shi)安全柵、信(xin)號(hao)調(diao)節器(qi)(qi)(qi)、現場總線(xian)(xian)設(she)備(bei)(bei)、遠程I/O設(she)備(bei)(bei)、HART接(jie)口設(she)備(bei)(bei)、液(ye)位(wei)測(ce)量設(she)備(bei)(bei)、正(zheng)壓防爆設(she)備(bei)(bei)、用(yong)于危險環境的(de)HMI可視化(hua)操作終端、定制的(de)防爆箱和(he)(he)(he)接(jie)線(xian)(xian)盒等)。
倍(bei)加(jia)福公司(si)在RFID技術領域(yu)的(de)研究與開發已有25年之(zhi)久(jiu)。倍(bei)加(jia)福公司(si)的(de)RFID產品系列(lie),包括RFID標簽(qian)、RFID讀(du)/寫(xie)設備(bei),RFID控制接(jie)口、RFID Handhelds以及RFID附(fu)件(jian)等。從所需(xu)的(de)RFID組件(jian)(讀(du)頭、標簽(qian)、控制接(jie)口、電纜)到所有通用的(de)頻段(低頻、高頻、超高頻),倍(bei)加(jia)福都能提供完整的(de)系統解決(jue)方案。

圖(tu)11 倍加(jia)福RFID產品系列(lie)(圖(tu)源:倍加(jia)福)
6.西克
西(xi)克(ke)(SICK)成立于(yu)1946年,公司名(ming)(ming)稱(cheng)取自于(yu)創始人(ren)歐文·西(xi)克(ke)(Erwin Sick)先(xian)生的(de)(de)姓氏(shi),總部位于(yu)德(de)國(guo)西(xi)南部的(de)(de)瓦爾德(de)基爾希(Waldkirch)市,是工業(ye)用傳感器領域的(de)(de)技術和市場引領者之一。目前(qian),SICK在(zai)全球已擁有50多家子公司和分支(zhi)機構及代(dai)表處,以及近12000名(ming)(ming)員工。SICK致力于(yu)為(wei)工廠自動化、物流(liu)自動化以及過程自動化領域提供檢測、測量、安(an)全防護、自動識別、定位、集成控制(zhi)、檢測控制(zhi)、技術服(fu)(fu)務(wu)、追溯系統(tong)、機器人(ren)導航系統(tong)等產(chan)品、系統(tong)、服(fu)(fu)務(wu)及綜合解(jie)決方案。
在(zai)RFID產品方面(mian),SICK除了可提(ti)供(gong)無線射頻識(shi)別讀寫器、天線及與(yu)之相適(shi)配(pei)的安裝(zhuang)配(pei)件外,還可以提(ti)供(gong)為金屬安裝(zhuang)或高溫環境等(deng)廣泛應用(yong)而量身(shen)定制(zhi)的電子標簽,實(shi)現RFID讀取器、電子標簽、天線等(deng)的一站式供(gong)應。憑借其無線射頻識(shi)別讀寫器,SICK可為汽(qi)車制(zhi)造(zao)、工業車輛和移動平臺、電子元件、機械制(zhi)造(zao)、倉儲(chu)和傳送技(ji)術、交通等(deng)各種應用(yong)領域提(ti)供(gong)理想的識(shi)別解(jie)決方案(an)。

圖12 西克(SICK)RFID產(chan)品線(圖源(yuan):SICK)
7.西門子
西門(men)子(Siemens)公(gong)司(si)創立于1847年,總部位于德(de)國柏林和(he)(he)慕(mu)尼黑,是全球電(dian)(dian)子電(dian)(dian)氣(qi)工程領(ling)域的領(ling)先企(qi)業,專(zhuan)注于電(dian)(dian)氣(qi)化、自動化和(he)(he)數字化等這些最(zui)具(ju)潛力的增長領(ling)域。在(zai)識(shi)(shi)別和(he)(he)定(ding)位方面,西門(men)子擁有超過30年的經驗,可提供SIMATIC RTLS實時(shi)定(ding)位系統(tong)、SIMATIC RFID系統(tong)和(he)(he)光學識(shi)(shi)別系統(tong)等。
其中,西門子的SIMATIC RFID系統,涵蓋高頻(HF)范圍內的緊湊型 RFID 系統SIMATIC
RF200、高頻(HF)范圍內的高性能RFID系統SIMATIC RF300、用于數字企業透明過程的高性能超高頻(UHF)RFID系統SIMATIC
RF600、用于機器設備訪問控制的SIMATIC RF1000
RFID系統以及通信模塊等產品線,可應用于輸送系統、裝配線生產、供應鏈管理、追蹤和追溯等、生產控制以及資產/容器管理等,并能與基于云的開放式物聯網操作系統MindSphere相結合,以對大量數據進行分析和高效利用,為客戶打開通往工業4.0和數字化工廠的大門,提供更高的透明度、效率和靈活性。
圖13 西(xi)門(men)子SIMATIC RF600 UHF系統(圖源(yuan):西(xi)門(men)子)
8.施耐德電氣
施耐德電氣(Schneider Electric)于(yu)1836年由施耐德兄弟(di)建立(li),總部位于(yu)法國(guo)呂(lv)埃(ai),是全球能(neng)效管(guan)理(li)和(he)自動(dong)化領(ling)(ling)域的(de)專家,服務(wu)于(yu)家居(ju)、樓宇、數據中心、基礎設施和(he)工業(ye)市場(chang),通過集成世界領(ling)(ling)先的(de)工藝和(he)能(neng)源管(guan)理(li)技術,從終端(duan)到(dao)云的(de)互(hu)聯互(hu)通產(chan)品、控制(zhi)、軟件和(he)服務(wu),貫穿(chuan)業(ye)務(wu)全生命(ming)周期,實現(xian)整(zheng)合(he)的(de)企(qi)業(ye)級(ji)管(guan)理(li)。
施耐德(de)電氣Telemecanique Sensors的(de)(de)XG系列產品(pin),包含了各種工(gong)業(ye)(ye)無線(xian)射頻(pin)識別系統,如(ru)帶(dai)有(you)集成控制器的(de)(de)智(zhi)能天線(xian)、13.56MHz電子標簽(qian)、便攜(xie)式無線(xian)射頻(pin)識別終端、網絡接線(xian)盒等(deng),可廣泛應用于物(wu)流管理(li)(貨(huo)物(wu)出(chu)庫(ku)、貨(huo)物(wu)入(ru)庫(ku)、運輸等(deng))、包裹追蹤與分揀、食品(pin)加工(gong)業(ye)(ye)內(nei)的(de)(de)追蹤、汽車裝(zhuang)配線(xian)、自動收費亭、門禁控制等(deng)領域。

圖14 施耐德電氣RFID產品系列(來源:施耐德電氣)
9.英頻杰
英頻(pin)(pin)杰(Impinj)公司成立(li)于2000年,總部位于美國華盛(sheng)頓州西雅(ya)圖,是全球領先的RAIN RFID解決(jue)方案供應商(shang),產品包(bao)括高性能標簽芯片、讀寫(xie)器(qi)(qi)、讀寫(xie)器(qi)(qi)芯片、軟件、天線與系統集成等。英頻(pin)(pin)杰將數百億件日常(chang)用品(如服裝、汽車(che)零件、行(xing)李(li)和貨(huo)物)無(wu)線接入互聯網,以幫助企業和個人進行(xing)分析、優化(hua)和創(chuang)新。
近年來,英頻杰推出了多款全新(xin)產品:M780/M781芯片(pian)用(yong)于(yu)(yu)醫療、食品和(he)工業(ye)制造(zao)業(ye)來管理(li)(li)產品保質期,并(bing)通過在標簽(qian)芯片(pian)上(shang)存儲更多數據(ju)來遵守法規;Impinj Authenticity solution engine針對企業(ye)供應(ying)鏈(lian)進行加密認證與產品管理(li)(li),囊括從制造(zao)到運(yun)輸、海關、商店庫(ku)存、銷售點和(he)退(tui)貨(huo)處(chu)理(li)(li)信息的解(jie)決方(fang)案;Impinj E910為(wei)企業(ye)級庫(ku)存、供應(ying)鏈(lian)管理(li)(li)提(ti)供低功耗和(he)易于(yu)(yu)使用(yong)的讀寫器,用(yong)于(yu)(yu)防(fang)損,庫(ku)存管理(li)(li)和(he)供應(ying)鏈(lian)解(jie)決方(fang)案。

圖15 英頻杰RAIN RFID產品系列(圖源:英頻杰)
二、國(guo)內知(zhi)名工(gong)業RFID廠商(shang)盤點(dian)
近年來,得益(yi)于持續的研發創(chuang)新,我(wo)國在工業(ye)RFID領域也崛起(qi)了(le)一批知(zhi)名廠商。目前,國內知(zhi)名工業(ye)RFID廠商包括思谷智能、優博訊(xun)、Seuic東集、iData盈達、宜科、晨控智能等。
1.思谷智能
廣(guang)東思谷智能(neng)技術有(you)限公司(si)(si)(SYGOLE)創立于2010年(nian),背靠母公司(si)(si)HIT華(hua)威科來自(zi)華(hua)中科技大學強大的自(zi)研(yan)能(neng)力,集研(yan)發、生產、銷(xiao)售(shou)為一體,是(shi)國(guo)內知名的工(gong)業(ye)識別產品與解決方(fang)案提供商。
10余年來(lai),思谷智(zhi)(zhi)能(neng)聚(ju)焦智(zhi)(zhi)能(neng)感知國產替代,擁(yong)有行業(ye)最(zui)全系列工(gong)業(ye)RFID、IO-Link、視覺讀(du)碼、工(gong)業(ye)現場總(zong)線等(deng)產品(pin)線,致力于成為國產替代進(jin)口首選品(pin)牌。自成立以來(lai),思谷智(zhi)(zhi)能(neng)參(can)與了國家智(zhi)(zhi)能(neng)制造重(zhong)大工(gong)程17項(xiang)(xiang),制定4項(xiang)(xiang)國家標準,申請獲(huo)得(de)100余項(xiang)(xiang)國家發明專利(li),獲(huo)得(de)了國家發明二等(deng)獎(jiang)(jiang)(jiang)、全國發明展(zhan)金獎(jiang)(jiang)(jiang)、中國機(ji)械工(gong)業(ye)科學技術獎(jiang)(jiang)(jiang),國家智(zhi)(zhi)能(neng)制造示范(fan)工(gong)程獎(jiang)(jiang)(jiang),工(gong)業(ye)RFID領(ling)域最(zui)佳(jia)產品(pin)獎(jiang)(jiang)(jiang)、影響力企(qi)業(ye)獎(jiang)(jiang)(jiang)等(deng)榮譽獎(jiang)(jiang)(jiang)項(xiang)(xiang),并被評(ping)為國家級(ji)專精特新(xin)“小巨人”企(qi)業(ye)。
目前,國(guo)內領先的工業(ye)RIFD廠商在(zai)技術和應用上已比(bi)較成熟(shu)。以(yi)(yi)思(si)谷(gu)智(zhi)能(neng)(neng)為例,思(si)谷(gu)智(zhi)能(neng)(neng)是國(guo)內最早(zao)與家電(dian)、手機、汽車(che)、光伏、鋰電(dian)等(deng)龍頭企(qi)業(ye)展開合(he)作的國(guo)產感(gan)知品牌,是華(hua)為、比(bi)亞迪、寧德時代等(deng)多家500強企(qi)業(ye)核心供應商。自2017年(nian)起(qi),思(si)谷(gu)智(zhi)能(neng)(neng)通過與通威(wei)、隆基(ji)等(deng)光伏龍頭企(qi)業(ye)深度(du)合(he)作,在(zai)電(dian)池片生產的RFID應用中,市場(chang)份額超過50%以(yi)(yi)上。而(er)且,智(zhi)能(neng)(neng)制造專項70%龍頭企(qi)業(ye)、42座中國(guo)世(shi)界級燈塔(ta)工廠有28座選擇(ze)思(si)谷(gu)產品。

圖(tu)16 思谷(gu)超(chao)高頻(pin)高性能一體式讀寫頭(圖(tu)源:思谷(gu)智能)

圖(tu)17 思(si)谷高頻一(yi)體式讀(du)寫頭(圖(tu)源:思(si)谷智(zhi)能)
2.優博訊
深圳市優博訊科技(ji)股份(fen)有限(xian)公司成立于2006年1月,致力于成為全球領(ling)先的(de)IoT行業(ye)數(shu)字(zi)化解(jie)決方(fang)案提供商,專注于智(zhi)能(neng)數(shu)據終(zhong)端(duan)、智(zhi)能(neng)支(zhi)付終(zhong)端(duan)以(yi)及專業(ye)打(da)印機的(de)設計、研發、生(sheng)產和銷售,并(bing)提供相(xiang)關的(de)系統解(jie)決方(fang)案和云解(jie)決方(fang)案。
在RFID領域,優博訊投資了國內RFID芯片企業東信源芯,并研發和推出了便攜式超高頻智能終端DT50D/DT51D、超高頻RFID智能手持終端DT50U/DT51U、固定式RFID讀寫器FR1000、超高頻RFID桌面型打印機D812R Plus等靈活適用于各場景的不同形態產品,且提供多款支持RFID國軍標的產品選擇。優博訊致力于構建從RFID標簽賦碼、RFID超高頻讀寫器到RFID設備管理的軟硬件生態,為智慧物流、智慧零售、智能制造、智慧醫療等多個重點領(ling)域提供滿足(zu)其(qi)需求的軟硬(ying)件一(yi)體化RFID解決方案(an)。

圖18 優(you)博訊RFID產品系列(圖源:優(you)博訊)
3.Seuic東集
東集技術股份有限公司(Seuic)成立于2002年,總(zong)部位于江蘇(su)省(sheng)南(nan)京市(shi),多年來(lai)一直專注于條(tiao)碼、RFID、AI機器視覺等(deng)識別技術的研發,并圍繞企業用戶的不(bu)同現場應用,不(bu)斷打造更(geng)優的多品類產品和(he)解決方(fang)案。
在RFID領域,東(dong)集技術(shu)主要提(ti)供UHF超(chao)高(gao)頻RFID終端產(chan)(chan)(chan)品,包括(kuo)移動(dong)式讀(du)寫器(qi)和(he)固定式讀(du)寫器(qi),可應用(yong)于零(ling)售門(men)店(dian)、物流轉運、資產(chan)(chan)(chan)管理、流水線生產(chan)(chan)(chan)追溯、倉儲出(chu)入庫管理、智能貨(huo)架/智能柜集成、巡檢作業等諸多場(chang)景。

圖19 東集RFID產品家族(zu)(圖源:東集技術)
4.iData盈達
無錫盈達聚力(li)(li)科(ke)技有(you)限(xian)公(gong)司(iData)成立(li)于2010年,是一家致力(li)(li)于智(zhi)能(neng)硬件創新的物聯網(wang)設(she)備制造(zao)商,通過智(zhi)能(neng)終(zhong)端(duan)、RFID、掃描槍等主要產品(pin)線,為(wei)全球工作者提供優秀的智(zhi)能(neng)物聯網(wang)設(she)備。
iData盈達的(de)RFID產(chan)品線,主要(yao)包括5G高(gao)性能RFID移動終(zhong)端T2 UHF、5G便攜式RFID移動終(zhong)端T2X、超(chao)高(gao)頻RFID手持終(zhong)端i3 UHF、高(gao)性能RFID巴槍(qiang)50 UHF、中(zhong)距離一(yi)體機95 UHF、四端口固(gu)定式RFID讀寫器UR4等產(chan)品組合,可用于倉庫(ku)管(guan)理、固(gu)定資產(chan)管(guan)理、智(zhi)能巡(xun)檢、固(gu)廢(fei)棄(qi)物(wu)管(guan)理、手術器械管(guan)理,門(men)店管(guan)理等諸多場景,在制造、公共事(shi)業(ye)、醫療和零售等眾多行業(ye)都得到了(le)廣泛應用,能幫助(zhu)各行業(ye)提高(gao)工(gong)作(zuo)效率、降低成(cheng)本。

圖(tu)(tu)20 iData RFID產品組合(圖(tu)(tu)源:iData盈達)
5.宜科
天(tian)津宜科(ke)(ELCO)是(shi)國(guo)內本土工業(ye)自動化產品提供(gong)商和智能制造解決(jue)方案(an)供(gong)應(ying)商,于2020年整體并購了天(tian)津吉諾(nuo)(nuo)科(ke)技(ji),旗(qi)下擁有(you)宜科(ke)自動化、吉諾(nuo)(nuo)科(ke)技(ji)和德明福三家(jia)高新技(ji)術企業(ye)。在RFID領域,宜科(ke)自動化和吉諾(nuo)(nuo)科(ke)技(ji)均可提供(gong)相關(guan)產品和解決(jue)方案(an)。
宜科(ke)自動化的RFID產(chan)品線包(bao)括(kuo)超(chao)高(gao)頻(UHF)讀寫頭(涵蓋近距離、中距離和(he)(he)長距離,提供總線、RS485、以太網(wang)等不(bu)(bu)同接(jie)口)、RFID網(wang)關(包(bao)括(kuo)單通(tong)道和(he)(he)雙通(tong)道,支持PROFIBUS DP、PROFINET、CC-LINK和(he)(he)Ethernet/IP等不(bu)(bu)同協議(yi))、工業級超(chao)高(gao)頻RFID標簽(涵蓋經濟型(xing)、金屬(shu)/非金屬(shu)型(xing)、耐高(gao)溫、衛生型(xing)等),覆蓋各個領域(yu)和(he)(he)使用環境。
吉諾科技的(de)RFID產品組合(he)包(bao)括通用高(gao)(gao)(gao)(gao)頻(pin)(HF)載碼(ma)(ma)(ma)體(ti)、安(an)裝(zhuang)(zhuang)于金(jin)屬表(biao)(biao)面的(de)高(gao)(gao)(gao)(gao)頻(pin)(HF)載碼(ma)(ma)(ma)體(ti)、通用超高(gao)(gao)(gao)(gao)頻(pin)(UHF)載碼(ma)(ma)(ma)體(ti)、安(an)裝(zhuang)(zhuang)于金(jin)屬表(biao)(biao)面的(de)超高(gao)(gao)(gao)(gao)頻(pin)(UHF)載碼(ma)(ma)(ma)體(ti)、耐(nai)高(gao)(gao)(gao)(gao)溫超高(gao)(gao)(gao)(gao)頻(pin)(UHF)載碼(ma)(ma)(ma)體(ti)等,主(zhu)要應用于汽車、煙(yan)草、機械(xie)和(he)設備制造、倉儲(chu)物流和(he)輸送、冶金(jin)、包(bao)裝(zhuang)(zhuang)、印(yin)刷(shua)、造紙和(he)精加工等行業。
6.晨控(kong)智能
廣州晨(chen)控(kong)智(zhi)能(neng)技術(shu)有限公司創(chuang)立(li)于2011年,是一家集研發(fa)、生產(chan)(chan)與(yu)銷售于一體的(de)物聯網工(gong)控(kong)產(chan)(chan)品(pin)供應商(shang),主要產(chan)(chan)品(pin)有工(gong)業(ye)(ye)(ye)級RFID讀寫(xie)器(低頻、高(gao)頻和超高(gao)頻)、半導體行業(ye)(ye)(ye)專用RFID讀寫(xie)器、AGV專用RFID讀寫(xie)器、RFID載碼體、RFID電子紙、IO-LINK設備(bei)和UWB室內定位系(xi)統、地下管線(xian)電子標(biao)識系(xi)統等。晨(chen)控(kong)智(zhi)能(neng)擁有從低頻、高(gao)頻到超高(gao)頻的(de)完整的(de)工(gong)業(ye)(ye)(ye)RFID識別系(xi)統產(chan)(chan)品(pin)線(xian),服(fu)務于汽車(che)、3C、物流、能(neng)源、機(ji)械等行業(ye)(ye)(ye),業(ye)(ye)(ye)務遍布全國各地。

圖20 晨(chen)控智能(neng)工業RFID產品線(圖源:晨(chen)控智能(neng))
結語
RFID技(ji)術(shu)具有(you)非(fei)接觸讀(du)寫、可群讀(du)、環(huan)境適(shi)應性(xing)強、使用壽命長(chang)、數據存(cun)儲(chu)容量大、存(cun)儲(chu)信(xin)息修改自(zi)如、安全性(xing)高等(deng)獨特優勢,如今已成為工(gong)(gong)業(ye)自(zi)動(dong)識別與數據采集技(ji)術(shu)發(fa)展的(de)重要方向之一。RFID系統在工(gong)(gong)業(ye)領(ling)域擁有(you)廣泛的(de)應用場景(jing)與應用價值。理(li)論(lun)上,凡是目前工(gong)(gong)業(ye)領(ling)域中采用條碼(ma)/二維(wei)碼(ma)的(de)場景(jing),都可以用RFID系統來代替,而且RFID系統特別適(shi)合應用于工(gong)(gong)業(ye)自(zi)動(dong)化、無人(ren)化程度(du)較高的(de)行業(ye)。
然而,相較于消費級RFID產品,工(gong)業級RFID產品對產品可靠性和壽命要(yao)求非常(chang)高,且行業屬(shu)性強(qiang)、技術門檻高、技術難(nan)度大,因(yin)此,企(qi)業在應(ying)(ying)用選(xuan)型(xing)階段(duan),選(xuan)擇技術和研發(fa)實力強(qiang)的工(gong)業RFID廠商尤(you)為重(zhong)要(yao)。本(ben)文(wen)著重(zhong)分(fen)析了RFID技術的特點與優勢,梳理了RFID在工(gong)業領域的典型(xing)應(ying)(ying)用場景,并盤(pan)點了國內外(wai)知名的工(gong)業RFID廠商,希望能為廣大讀者提供參考。