試想一下這樣的(de)場(chang)景——中午高峰時期點了外賣,外送(song)小哥人(ren)(ren)手(shou)不(bu)(bu)夠,無人(ren)(ren)機從天而(er)降(jiang)為(wei)你送(song)餐;通勤(qin)路上,地面交通擁擠不(bu)(bu)堪(kan),飛行汽車讓(rang)你實現打“飛的(de)”上班(ban)……而(er)這些看似如同科幻電影里(li)的(de)場(chang)景,都將成為(wei)“低空經濟”時代人(ren)(ren)們生(sheng)活中的(de)日(ri)常。
最近一段時間,政策催化加上資本追捧,使得低空經濟成熱門新賽道,這種熱度(du)也直觀的(de)(de)反映在了股(gu)市里——上個(ge)月,低空(kong)經(jing)濟、飛行汽車概念股(gu)持續走強(qiang),甚至(zhi)一度(du)出現多只個(ge)股(gu)20CM漲停的(de)(de)盛況。有分析機構指出,低空(kong)經(jing)濟最大的(de)(de)想象(xiang)力在于其有望成為點燃經(jing)濟增長(chang)的(de)(de)新(xin)引擎。
賽(sai)迪(di)顧問智(zhi)能裝備(bei)產業研究中心發布的《中國低(di)(di)空(kong)(kong)(kong)(kong)經濟(ji)發展研究報告(gao)(2024)》顯示,2023年中國低(di)(di)空(kong)(kong)(kong)(kong)經濟(ji)規(gui)模(mo)達到5059.5億(yi)元(yuan),增(zeng)速達33.8%。隨著低(di)(di)空(kong)(kong)(kong)(kong)飛(fei)行活動(dong)(dong)的日益增(zeng)多,低(di)(di)空(kong)(kong)(kong)(kong)基礎(chu)設施投資拉動(dong)(dong)成效的逐步顯現,樂(le)觀預(yu)計到2026年低(di)(di)空(kong)(kong)(kong)(kong)經濟(ji)規(gui)模(mo)有望(wang)突破萬億(yi)元(yuan)。
低空空域,通常是指距正下方地平面垂直距離在1000米以內的空域。而低空經濟,則是以各種有人駕駛和無人駕駛航空器的各類低空飛行活動為牽引,輻射帶動相關領域融合發展的綜合性經濟形態,相關產品主要包括無人機、eVTOL(電動垂直起降飛行器)、直升飛機、傳統固定翼飛機等,涉(she)及居民消費和工業應用兩(liang)大場景。

圖:“低(di)空經濟”涉及飛行器類(lei)型及參數(數據(ju)來源:羅蘭貝格,東吳(wu)證券研究(jiu)所)
在多方因素的綜合推動下,2024年或將成為低空經濟元年。因此(ci),本文將借機來梳理有關低(di)空經濟政策、產(chan)業(ye)、應(ying)用等(deng)方面(mian)的(de)信息。
今年開年來低空經濟股市的爆火,離不開利好政策的助推。先是3月5日,低空經濟首次被寫入國務院政府工作報告,報告提出要加快發展新質生產力,積極打造低空經濟等新增長引擎;接著是在3月末,工信部、民航局等部委聯合印發《通用航空裝備創新應用實施方案(2024-2030年)》,方(fang)案指出到2030年,建立“短途運輸(shu)+電動垂直起降”客運網絡,“干(gan)-支(zhi)-干(gan)”無(wu)人機配送網絡,形成萬億級市(shi)場規(gui)模。
其實(shi)不只今年(nian)(nian),早(zao)從2010年(nian)(nian)以來,國(guo)家(jia)就為(wei)推動低空經濟發(fa)展先(xian)后頒布了一系列政(zheng)策法規,2021年(nian)(nian)低空經濟概念更是首次被寫入國(guo)家(jia)規劃(hua),筆者用下表匯總了近期(qi)國(guo)家(jia)層面出臺的相關(guan)政(zheng)策:
表:近期國家層面促進低空(kong)經濟產業(ye)發展的相關政策

與此同時,低空經濟也成為多個地方政府產業規劃的關鍵詞,相關扶持政策陸續出臺。經梳理發現,今年有20多個省份的政府工作報告對發展低空經濟作出部署。
比如,全國首個低空空域協同管理改革試點省四川省以低空改革試點推進低空運行(xing)(xing)管理機制創新,組(zu)建協同運行(xing)(xing)中心,劃設(she)低空“試驗(yan)田”,“放管服”結合,簡化(hua)審批流程。在成都試驗(yan)區,低空飛(fei)行(xing)(xing)從原先的飛(fei)行(xing)(xing)前1周(zhou)的申請,縮短到飛(fei)行(xing)(xing)前1小時(shi)的報備。
全域低空空域管理改革試點省份安徽省則在2024年政府工作報(bao)告中明(ming)確(que),加快新(xin)興產(chan)業(ye)集群發展(zhan)、未(wei)來產(chan)業(ye)前瞻布局,特別提出加快合(he)肥、蕪湖低空(kong)經濟產(chan)業(ye)高地建設,拓展(zhan)低空(kong)產(chan)品(pin)和服務應(ying)用場景。
而在諸多省份的城市之中,深圳可以說是一馬當先。作為世界“無人機之都”,全球低空產業集聚度最高的城市,深圳正在搶跑低空經濟新賽道,相繼出臺《深圳市低空經濟產業創新發展實施方案(2022-2025年)》《深圳市支持低空經濟高質量發展的若干措施》《深圳經濟特區低空經濟產業促進條例》等政策,還于2023年第一次把“低空經濟”寫入政府工作報告,向著“低空經濟第一城”全速競飛。
最新(xin)統計數據顯示,深圳(zhen)活躍著1500余(yu)家低空經濟產業鏈(lian)上企業,涵蓋(gai)技術研發(fa)、軟件(jian)開(kai)發(fa)、硬件(jian)制造、商業應(ying)用等(deng)環節,覆蓋(gai)物流配送、城市治理、空中通勤、應(ying)急救援(yuan)等(deng)多種應(ying)用場景。
以低空支(zhi)柱產(chan)業(ye)無(wu)人機為例(li),經過20多年的(de)(de)發展,深圳(zhen)目前已(yi)(yi)聚集(ji)了大(da)疆、豐翼(yi)科技、道通智(zhi)能、路飛(fei)智(zhi)能、天鷹(ying)裝備等一批行業(ye)頭部企(qi)業(ye),產(chan)業(ye)鏈條完備度,世界(jie)領先(xian)。從(cong)消(xiao)費級應(ying)用(yong)看,以大(da)疆為代表的(de)(de)生(sheng)產(chan)企(qi)業(ye)已(yi)(yi)成為全(quan)球消(xiao)費級無(wu)人機的(de)(de)主要提供(gong)商和無(wu)人機領域的(de)(de)領航企(qi)業(ye);從(cong)工業(ye)級應(ying)用(yong)看,深圳(zhen)依托于(yu)強(qiang)大(da)的(de)(de)供(gong)應(ying)鏈體系(xi),工業(ye)級民(min)用(yong)無(wu)人機產(chan)值(zhi)占(zhan)到全(quan)國六成左右,擁有一電科技、科比特(te)、科衛泰、哈瓦國際(ji)等幾(ji)十家工業(ye)級無(wu)人機生(sheng)產(chan)商。
根據公開數據顯示,2023年,深圳低空經濟年產值已超過900億元,同比增長20%;2023年,深圳新開通(tong)無(wu)(wu)人(ren)(ren)機(ji)(ji)航線(xian)77條,新建無(wu)(wu)人(ren)(ren)機(ji)(ji)起(qi)降(jiang)點73個,完(wan)成載貨無(wu)(wu)人(ren)(ren)機(ji)(ji)飛(fei)行(xing)(xing)量(liang)60萬架次,飛(fei)行(xing)(xing)規(gui)模全(quan)(quan)(quan)國(guo)第一,消費(fei)級無(wu)(wu)人(ren)(ren)機(ji)(ji)占全(quan)(quan)(quan)球70%的(de)市(shi)場(chang)份(fen)額,工(gong)業級無(wu)(wu)人(ren)(ren)機(ji)(ji)占全(quan)(quan)(quan)球50%的(de)市(shi)場(chang)份(fen)額;直升機(ji)(ji)飛(fei)行(xing)(xing)量(liang)超2萬架次,飛(fei)行(xing)(xing)規(gui)模全(quan)(quan)(quan)國(guo)領先。 顯然,一座面向未來、輻射全(quan)(quan)(quan)球的(de)“天空(kong)之城”雛形已經初顯。
拆解(jie)來看,低空(kong)經濟產業鏈可分為上游、中游和(he)下(xia)游:
上游:為原(yuan)材料(liao)與(yu)核心零部(bu)件領域,包括:航天(tian)材料(liao)、鎂合金材料(liao)以及飛控系統、電池系統等;
中游:為低(di)(di)空經濟(ji)核心部分,包含(han)載荷、低(di)(di)空產品和地面系統;
下游:為產業融合(he)(he)部分,包括低空經濟與(yu)各類(lei)產業的(de)融合(he)(he),如(ru)與(yu)物(wu)流、農業、旅游(you)、環境監測、消防應急等(deng)產業領域的(de)融合(he)(he)。
縱觀整條產業(ye)鏈,最核心的部分莫過(guo)于以無人機(ji)、eVTOL等(deng)航空器為代表的整機(ji)制造(zao),所以低空經濟的兩(liang)大核心產業(ye)也就是無人機(ji)和eVTOL產業(ye)。
無人機優先落地低空經濟產業鏈
隨著技術進步(bu),無人機逐步(bu)進入了人們的(de)生活,在民用領域取得了廣闊的(de)發展。根據(ju)Drone Industry Insight發布的(de)數據(ju),2022 年全球民用無人機產業市(shi)場(chang)規模約(yue)(yue)為(wei)304 億(yi)美元(yuan),預(yu)計(ji)到(dao)2026 年將(jiang)達到(dao)413 億(yi)美元(yuan),年復合增長(chang)率(lv)約(yue)(yue)為(wei)8%。
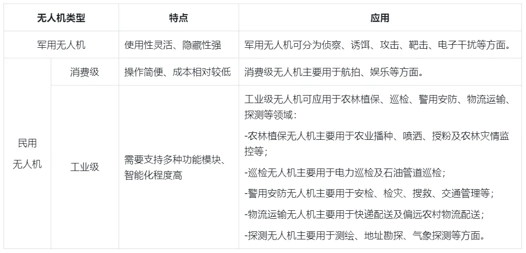
民用無(wu)人機主要分(fen)為工業級和消費級兩大方向:

《中國(guo)低空(kong)經(jing)濟發展(zhan)(zhan)研(yan)究(jiu)報告(2024)》表示,民用無人機(ji)已經(jing)成為中國(guo)低空(kong)經(jing)濟發展(zhan)(zhan)的主力機(ji)型,2023年中國(guo)民用無人機(ji)產業規模(mo)達1174.3億元(yuan)(yuan),同比(bi)增長32%;工業級(ji)無人機(ji)在應(ying)急保障(zhang)、能源巡檢、農林植(zhi)保等場景中應(ying)用深度(du)和廣度(du)不斷提升,產業規模(mo)達766.8億元(yuan)(yuan)。
顯然,無人機創新應用正不斷推動低空經濟發展,也將成為最先落地的低空經濟產業鏈。
eVTOL助推未來低空經濟無限可能
相比于(yu)已(yi)趨成熟(shu)的無人機,eVTO可以(yi)說(shuo)是新興航(hang)空器產品。
eVTOL,即電動垂直起降飛行器,具有垂直起(qi)降、智能操(cao)作(zuo)、快(kuai)捷機動、低成本、低噪音(yin)、零排放(fang)、易維護、高安全等特(te)點。相對傳統(tong)飛行器(qi),eVTOL優勢顯著(zhu),可在低空快(kuai)速流動與靈(ling)活作(zuo)業,有效緩解地面交通擁堵問題(ti)。隨著(zhu)各類上游材料端和中游配套的不斷發展,eVTOL飛行器(qi)作(zuo)為(wei)低空經濟的首選工(gong)具、最重要的載體之(zhi)一,潛在發展空間(jian)大。
目前,eVTOL正處于(yu)產品認證與適(shi)航審批通(tong)過階段,作為未來(lai)低空(kong)經濟的重要(yao)載(zai)體(ti),市(shi)場(chang)前景廣闊(kuo)。根據Morgan Stanley,預(yu)計(ji)到2025 年eVTOL 全球市(shi)場(chang)規模將達到350 億美(mei)元(yuan),2030 年有(you)(you)望達到3000 億美(mei)元(yuan),2040 年有(you)(you)望達到1 萬億美(mei)元(yuan)。
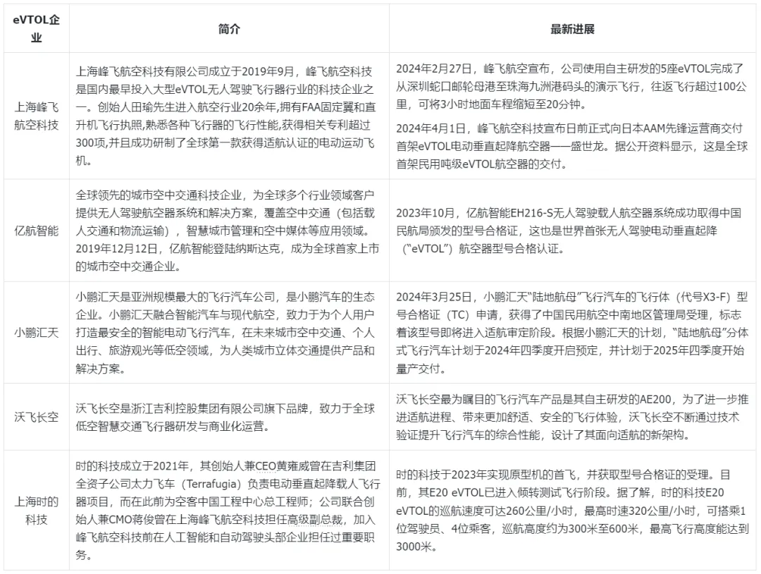
2023年(nian)10月,中國民用航(hang)(hang)空(kong)(kong)局(ju)向(xiang)億航(hang)(hang)智能(neng)(neng)頒發(fa)了EH216-S型(xing)載人(ren)無人(ren)駕駛航(hang)(hang)空(kong)(kong)器系(xi)統型(xing)號合格(ge)證,這標志著EH216-S的(de)型(xing)號設計符合民航(hang)(hang)局(ju)適航(hang)(hang)要求,具備了載人(ren)運營(ying)的(de)安全能(neng)(neng)力,是eVTOL產業商(shang)業化之路上極具意義的(de)一次突破。海外來看,美(mei)國eVTOL龍頭JOBY預計2025年(nian)開啟商(shang)業化運營(ying),行(xing)業拐點愈發(fa)臨(lin)近。
據不完全統(tong)計(ji),目前全球已有超(chao)300家企業投身于eVTOL機型(xing)研發(fa)中(zhong),筆者(zhe)統(tong)計(ji)了(le)一些(xie)中(zhong)國比較(jiao)知名的企業代表及(ji)其(qi)最新進(jin)展,匯總如下(xia):

據中金預(yu)測——短期(qi)看,2024-2025年(nian)eVTOL有(you)望(wang)(wang)在(zai)規(gui)劃航線和驗證商業模(mo)式的可行性上(shang)持續取得突破,如果企業能夠順利探(tan)索出可行的商業模(mo)式、預(yu)計(ji)eVTOL產品有(you)望(wang)(wang)加速放(fang)(fang)量。中長(chang)期(qi)看,未(wei)來隨(sui)著低空經濟(ji)政策(ce)和體制加速構(gou)建、技術逐(zhu)步完善、市(shi)場認(ren)可度提升、制造成本下降(jiang), eVTOL市(shi)場有(you)望(wang)(wang)加速進入(ru)高(gao)速成長(chang)期(qi)、呈百(bai)花齊放(fang)(fang)景象(xiang)。
低空經濟主要包括低空基礎設施、低空飛行器制造、低空運營服務和低空飛行保障四個(ge)環節。《中國(guo)低空(kong)經(jing)濟發展(zhan)研究(jiu)報告(2024)》顯示,2023年,低空(kong)經(jing)濟規模貢(gong)(gong)獻(xian)中低空(kong)飛行器(qi)制造和低空(kong)運營服務貢(gong)(gong)獻(xian)最(zui)大,接近(jin)55%,間接產(chan)生(sheng)的(de)圍(wei)繞供應鏈(lian)、生(sheng)產(chan)服務、消費、交通(tong)等經(jing)濟活動貢(gong)(gong)獻(xian)接近(jin)40%。
國投證券則發布研報稱:未來低空經濟將以“低空經濟+N”的形式出現,如“低空經濟+應急救援”、“低空經濟+城市管理服務”、“低空經濟+交通運輸”、“低空經濟+物流配送”、“低空經濟+文體旅游”等。
目(mu)前,在低(di)空經濟的(de)細分(fen)領域,許多(duo)企業已經展開(kai)創新實(shi)踐:
低空經濟+文體旅游
3月(yue)(yue)8日,小鵬匯天(tian)飛(fei)行(xing)(xing)汽(qi)(qi)車(che)旅航者X2順(shun)利完成(cheng)城(cheng)市(shi)CBD“天(tian)德廣(guang)場-廣(guang)州(zhou)塔(ta)”區(qu)域的(de)(de)低(di)空(kong)(kong)飛(fei)行(xing)(xing),為未來城(cheng)市(shi)空(kong)(kong)中交(jiao)(jiao)通(tong)應用場景的(de)(de)全面推廣(guang)提供經(jing)驗。據悉,小鵬匯天(tian)積極(ji)推動飛(fei)行(xing)(xing)汽(qi)(qi)車(che)的(de)(de)研發(fa),計(ji)劃4月(yue)(yue)份與廣(guang)州(zhou)番禺共同打造低(di)空(kong)(kong)飛(fei)行(xing)(xing)體驗、觀光游覽路線。到2027年,在(zai)粵港澳大(da)灣區(qu)兩到三座城(cheng)市(shi)將實現“多元站(zhan)點-地面交(jiao)(jiao)通(tong)-空(kong)(kong)中交(jiao)(jiao)通(tong)”的(de)(de)全鏈條立體智慧(hui)出行(xing)(xing)服務。

圖 小(xiao)鵬(peng)匯天旅航(hang)者X2沿珠江飛行
低空經濟+物流配送
3月(yue)6日,安(an)徽(hui)合(he)肥無人機醫療物資運(yun)(yun)輸航(hang)線(xian)(xian)開通。據介紹,該航(hang)線(xian)(xian)目前在安(an)徽(hui)省(sheng)(sheng)婦兒醫學中(zhong)(zhong)心(xin)的三個院區(qu)和安(an)徽(hui)省(sheng)(sheng)血(xue)液(ye)(ye)中(zhong)(zhong)心(xin)四個點之(zhi)間運(yun)(yun)行,共(gong)有6條航(hang)線(xian)(xian)。其中(zhong)(zhong)安(an)徽(hui)省(sheng)(sheng)婦兒醫學中(zhong)(zhong)心(xin)東院和西院之(zhi)間距離最(zui)遠,航(hang)線(xian)(xian)21.2公里(li),時間為25分(fen)鐘;本(ben)部(bu)和東院之(zhi)間航(hang)線(xian)(xian)6.6公里(li),時間8分(fen)鐘。而安(an)徽(hui)省(sheng)(sheng)血(xue)液(ye)(ye)中(zhong)(zhong)心(xin)與(yu)省(sheng)(sheng)婦兒中(zhong)(zhong)心(xin)本(ben)部(bu)之(zhi)間航(hang)線(xian)(xian)7.5公里(li),僅需(xu)10分(fen)鐘。如(ru)果遇到病患大(da)出血(xue)需(xu)要用血(xue),即便(bian)是交(jiao)通高峰時段,也可以實現(xian)血(xue)液(ye)(ye)快速送達。
根(gen)據(ju)《通用航空(kong)裝備創新應(ying)用實施方案(an)(2024-2030年(nian))》,在應(ying)用方面(mian),到(dao)2027年(nian),航空(kong)應(ying)急救援、物流配(pei)送應(ying)實現規(gui)模化(hua)應(ying)用,城市空(kong)中交通實現商業(ye)運行,形(xing)成20個以上(shang)可復制、可推廣的(de)(de)典型應(ying)用示范,打(da)造一(yi)批低空(kong)經(jing)濟應(ying)用示范基地,形(xing)成一(yi)批品牌產品。相信隨著政策(ce)的(de)(de)支(zhi)持力(li)度的(de)(de)加大和產業(ye)的(de)(de)逐漸成熟,低空(kong)經(jing)濟行業(ye)將步入(ru)高(gao)速增長階段。